登录
注册
回到首页
AI
搜索
发现报告
发现数据
发现专题
研选报告
定制报告
VIP
权益
发现大使
发现一下
行业研究
公司研究
宏观策略
财报
招股书
会议纪要
中央经济工作会议
低空经济
DeepSeek
AIGC
大模型
当前位置:首页
/
其他报告
/
报告详情
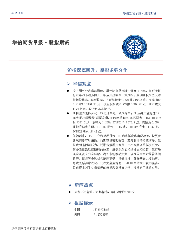
股指期货早报:沪弱深强,期指走势分化
2018-02-07
华信期货
九***
你可能感兴趣
股指日报:沪深两市股指走势分化,沪强深弱格局重现
华泰期货
2021-09-14
股指期货早报:沪指探底回升,期指走势分化
华信期货
2018-03-06
股指期货早报:指数继续走弱,期指走势分化
华信期货
2018-04-24
爱建证券今日视点:深强沪弱股指分化,成交量能持续骤减
爱建证券
2024-09-04
金融期货日报:地产金融大幅回撤,沪深股指走势分化
东海期货
2022-01-17