登录
注册
回到首页
AI
搜索
发现报告
发现数据
发现专题
研选报告
定制报告
VIP
权益
发现大使
发现一下
行业研究
公司研究
宏观策略
财报
招股书
会议纪要
稀土
低空经济
DeepSeek
AIGC
智能驾驶
大模型
当前位置:首页
/
其他报告
/
报告详情
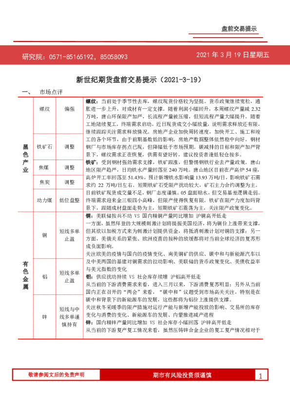
新世纪期货盘前交易提示
2018-02-23
投资咨询部
新世纪期货
听***
你可能感兴趣
新世纪期货盘前交易提示
新世纪期货
2021-04-29
新世纪期货盘前交易提示
新世纪期货
2021-03-22
新世纪期货盘前交易提示
新世纪期货
2021-03-02
新世纪期货盘前交易提示
新世纪期货
2021-01-21
新世纪期货-盘前交易提示-201208
新世纪期货
2020-12-08