登录
注册
回到首页
AI
搜索
发现报告
发现数据
发现专题
研选报告
定制报告
VIP
权益
发现大使
发现一下
行业研究
公司研究
宏观策略
财报
招股书
会议纪要
seedance2.0
低空经济
DeepSeek
AIGC
大模型
当前位置:首页
/
其他报告
/
报告详情
早评:美元原油产量超过1000万桶,原油跌幅扩大
2018-02-06
张巧云
迈科期货
向***
你可能感兴趣
原油期货日评:美原油产量突破1000万桶,国际油价继续下挫
广州期货
2018-02-07
早评:EIA数据利空,原油跌幅扩大
迈科期货
2018-02-08
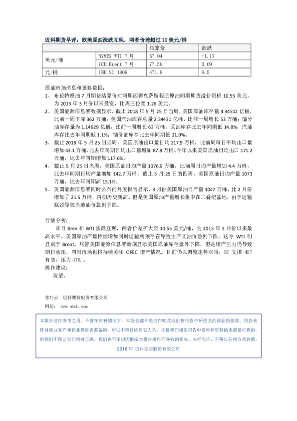
早评:欧美原油涨跌互现,两者价差超过10美元/桶
迈科期货
2018-06-01
现货白银跌幅扩大最新跌幅超过10报7604美元盎司
未知机构
2026-02-03
早评:美元原油钻井数量下降,周五国际油价跌幅缩窄
迈科期货
2018-10-09