登录
注册
回到首页
AI
搜索
发现报告
发现数据
发现专题
研选报告
定制报告
VIP
权益
发现大使
发现一下
行业研究
公司研究
宏观策略
财报
招股书
会议纪要
seedance2.0
低空经济
DeepSeek
AIGC
大模型
当前位置:首页
/
其他报告
/
报告详情
原油早评:地缘政治问题继续发酵,原油继续维持上行态势
2017-10-17
张斌
迈科期货
秋***
你可能感兴趣
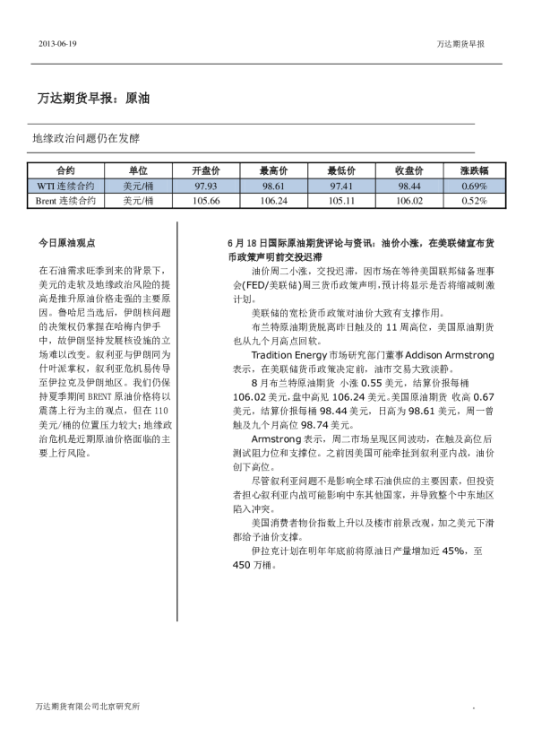
原油早报:地缘政治问题仍在发酵
华信期货
2013-06-19
迈科期货原油早评:库存数据下降超预期,原油维持上行态势
迈科期货
2020-02-24
原油早评:库存数据下降超预期,原油维持上行态势
迈科期货
2017-10-20
原油早评:在线钻井数下降利好继续发酵,国际原油维持上涨格局
迈科期货
2017-07-04
原油、PTA日报:地缘政治问题,原油继续上冲
光大期货
2013-01-18