您的浏览器禁用了JavaScript(一种计算机语言,用以实现您与网页的交互),请解除该禁用,或者联系我们。 [未知机构]:【风口研报·洞察】AI大模型周调用量已达27万亿Token,传统服务器堆叠模式或难以满足需求井喷,分析师看好国产超节点发展势在必行,有望成为承载万亿级算力需求的关键基座;本轮-20260424 - 发现报告

【风口研报·洞察】AI大模型周调用量已达27万亿Token,传统服务器堆叠模式或难以满足需求井喷,分析师看好国产超节点发展势在必行,有望成为承载万亿级算力需求的关键基座;本轮-20260424

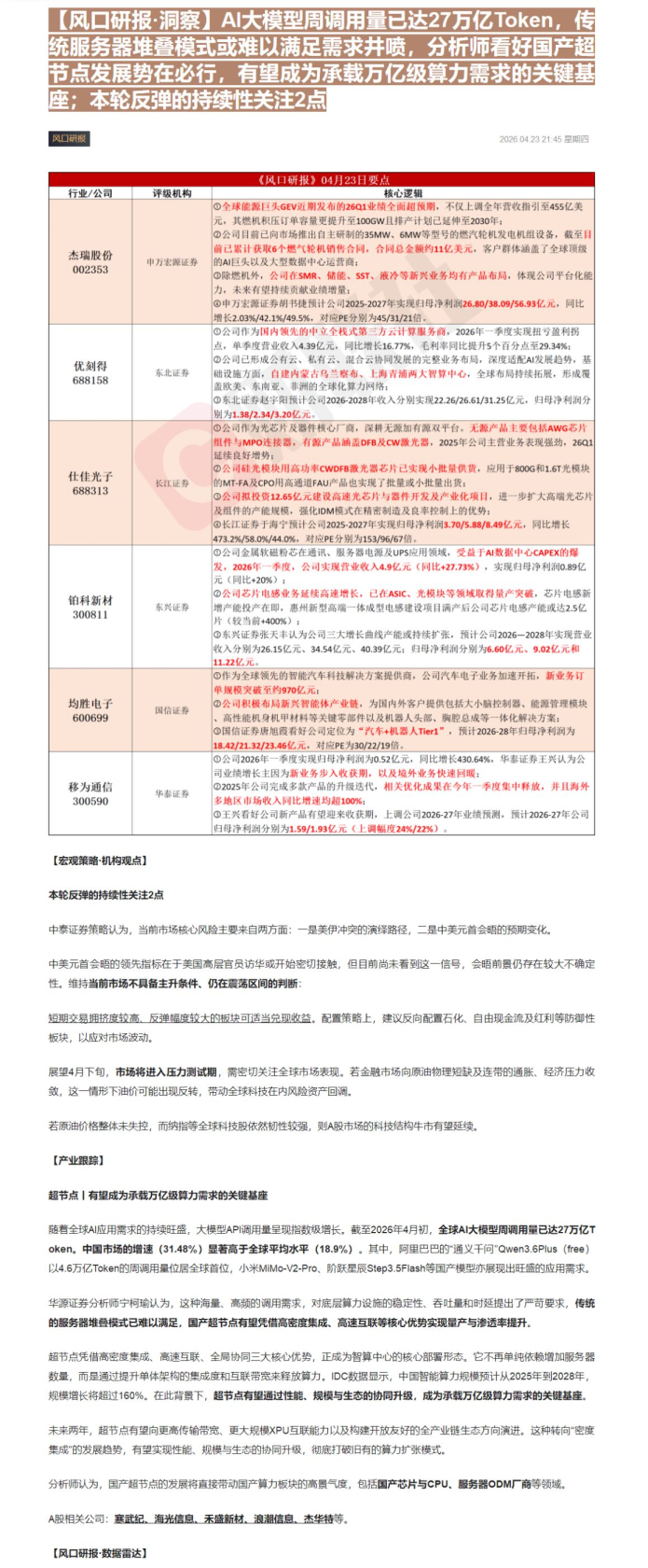
2026-04-24 未知机构 carry~强
报告封面

数量,而是通过提升单体架构的集成度和互联带宽来释放算力,IDC数据显示,中国智能算力规模预计从2025年 【风口研报:数据雷达] 标的大全能源调评级 下调评统国瓷机 湖南格能涨价落地业绩据点明璃奥特维 罗曼股份食品饮料 维运股份否极泰来,业绩进入修复通道罗要股份尚大科技年报点评 湖南黄全巨星农妆圆通速递季报点评:量价齐升带动Q1业绩高增,看好全年利润修复 百亚股份立华股份 品结构优化并行,多产能有序释被打开成长空间维信诺 近一腰疗期教关注度