登录
注册
回到首页
AI
搜索
发现报告
发现数据
发现专题
研选报告
定制报告
VIP
权益
发现大使
发现一下
行业研究
公司研究
宏观策略
财报
招股书
会议纪要
稀土
低空经济
DeepSeek
AIGC
智能驾驶
大模型
当前位置:首页
/
其他报告
/
报告详情
玻璃期货周报:厂家出库不畅 郑玻面临调整
2017-08-26
田欣沅
方中中期期货
笑***
你可能感兴趣
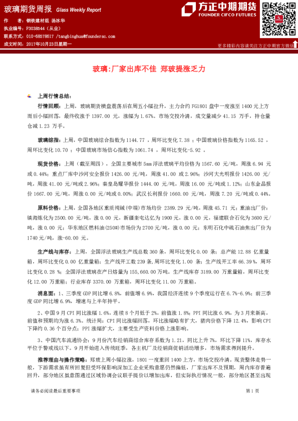
玻璃期货周报:厂家出库不佳 郑玻提涨乏力
方正中期期货
2017-10-23
玻璃日报:厂家出库放缓 郑玻冲高回落
方正中期期货
2017-06-20
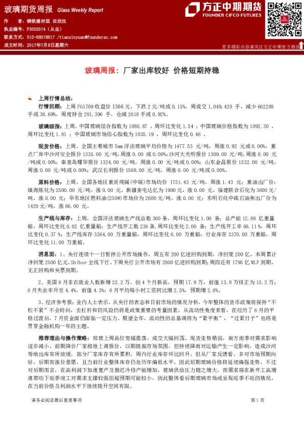
玻璃期货周报: 厂家出库较好 价格短期持稳
方正中期期货
2017-07-08
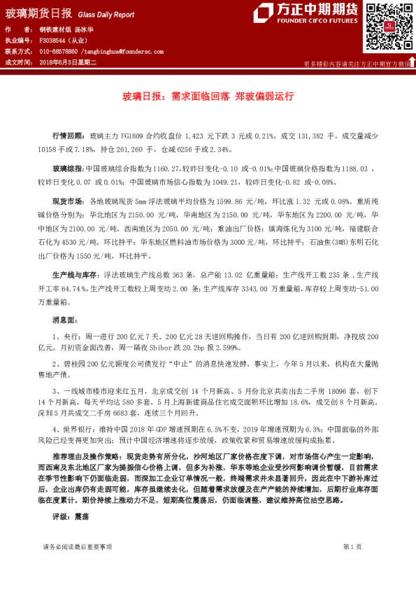
玻璃期货日报:需求面临回落,郑玻偏弱运行
方正期货
2018-06-05
华中出库不畅下调报价,玻璃期货区间震荡
广州期货
2018-11-20