您的浏览器禁用了JavaScript(一种计算机语言,用以实现您与网页的交互),请解除该禁用,或者联系我们。 [万和证券]:万和财富早班车 - 发现报告

万和财富早班车

2026-04-24 樊超亚 万和证券 ~ JIAN
报告封面

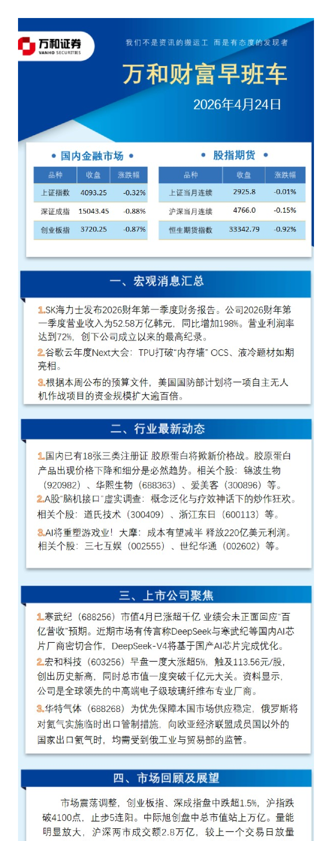
2026年4月24日 1.国内已有18张三类注册证胶原蛋白将掀新价格战。胶原蛋白产品出现价格下降和细分是必然趋势。相关个股:锦波生物(920982)、华熙生物(688363)、爱美客(300896)等。 2.A股"脑机接口"虚实调查:概念泛化与疗效神话下的炒作狂欢。相关个股:道氏技术(300409)、浙江东日(600113)等。3.AI将重塑游戏业!大摩:成本有望减半释放220亿美元利润。 相关个股:三七互娱(002555)、世纪华通(002602)等。 1寒武纪(688256)市值4月已涨超千亿业绩会未正面回应百 片厂商密切合作,DeepSeek-V4将基于国产AI芯片完成优化。2.宏和科技(603256)早盘一度大涨超5%,触及113.56元/股创出历史新高,同时总市值一度突破千亿元大关。资料显示,公司是全球领先的中高端电子级玻璃纤维布专业厂商。3.华特气体(688268)为优先保障本国市场供应稳定,俄罗斯将对氢气实施临时出口管制措施,向欧亚经济联盟成员国以外的国家出口氢气时,均需受到俄工业与贸易部的监管。 四、市场回顾及展望 2447亿。盘面上,市场热点较为杂乱,全市场近4100只个股下跌。从板块来看,防御性板块走强,其中大消费方向的白 酒、零售概念逆势活跃,迎驾贡酒、中兴商业涨停。绿电概念快速拉升,华电辽能3连板,节能风电、绿发电力涨停,粤电力A触及涨停。油气概念快速走高,山东墨龙涨停。算力租赁概念反复活跃,莲花控股、佳力图涨停。燃气轮机概念表现活跃,福鞍股份一字涨停,应流股份涨停创历史新高。下跌方面,有色金属板块调整,西藏珠峰、中稀有色跌停,湖南白银、锡业股份、翔鹭钨业等纷纷下挫。截至收盘,沪指跌0.32%,深成指跌0.88%,创业板指跌0.87%。行业板块多数收跌,白酒、航海装备、煤炭、电力板块涨幅居前,稀土、贵金属、小金属、有色金属、能源金属板块 跌幅居前。行业资金方面,截至收盘,航海设备、白酒、电力等净流入排名靠前,其中航海设备净流入13.14亿。净流出方面,通信设备、半导体、元件等净流出排名靠前,其中通信设备净流出125.0亿元。 投资顾问:樊超亚执业资格号:S0380621060005 客服电话:4008-882-882尚