您的浏览器禁用了JavaScript(一种计算机语言,用以实现您与网页的交互),请解除该禁用,或者联系我们。 [万和证券]:万和财富早班车 - 发现报告

万和财富早班车

2026-04-23 樊超亚 万和证券 Elaine
报告封面

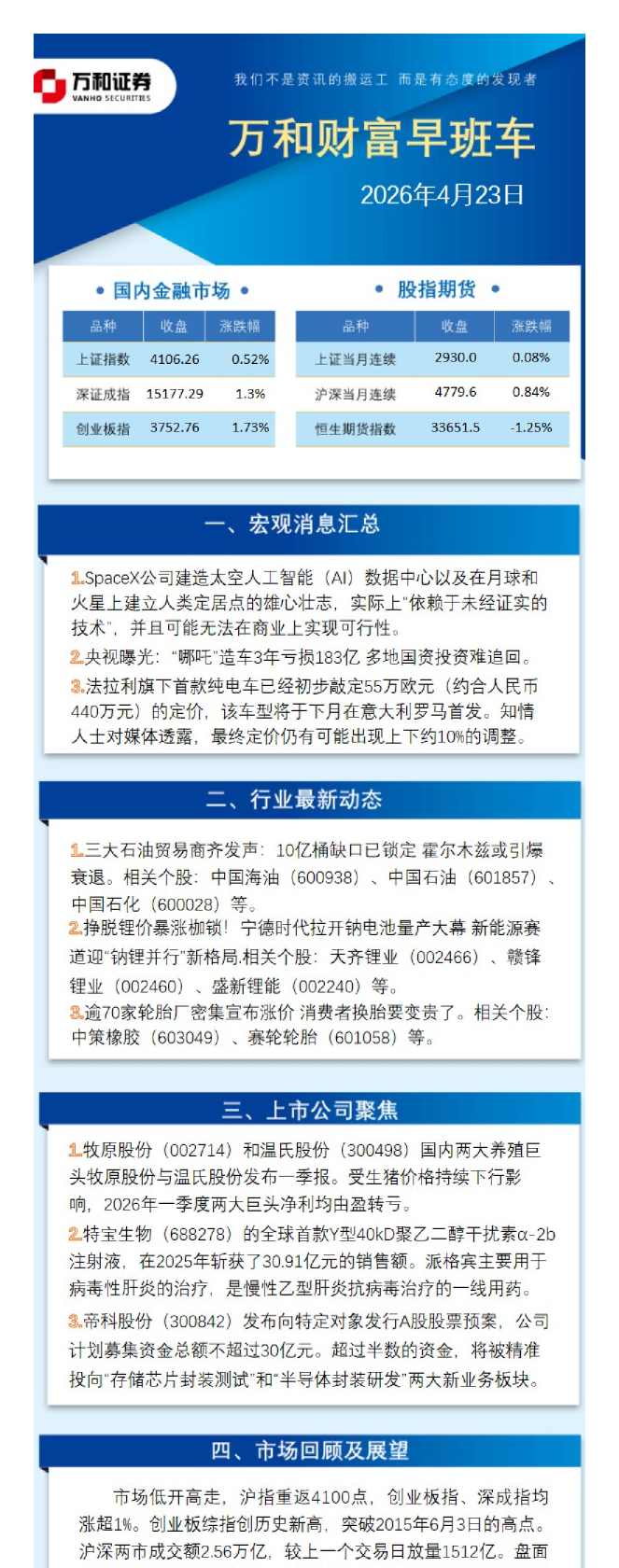
2026年4月23日 人士对媒体透露,最终定价仍有可能出现上下约10%的调整。 1.三大石油贸易商齐发声:10亿桶缺口已锁定霍尔木兹或引爆衰退。相关个股:中国海油(600938)、中国石油(601857)中国石化(600028)等。 2.挣脱锂价暴涨伽锁!宁德时代拉开钠电池量产大幕新能源赛道迎"钠锂并行"新格局.相关个股:天齐锂业(002466)、赣锋锂业(002460)、盛新锂能(002240)等。3.逾70家轮胎厂密集宣布涨价消费者换胎要变贵了。相关个股:中策橡胶(603049)、赛轮轮胎(601058)等。 1牧原股份(002714)和温氏股份(300498)国内两大养殖巨头牧原股份与温氏股份发布一季报。受生猪价格持续下行影 响,2026年一季度两大巨头净利均由盈转亏。2.特宝生物(688278)的全球首款Y型40kD聚乙二醇干扰素α-2b注射液,在2025年斩获了30.91亿元的销售额。派格宾主要用于病毒性肝炎的治疗,是慢性乙型肝炎抗病毒治疗的一线用药。 3.帝科股份(300842)发布向特定对象发行A股股票预案,公司计划募集资金总额不超过30亿元。超过半数的资金,将被精准投向"存储芯片封装测试"和"半导体封装研发"两大新业务板块。 四、市场回顾及展望市场低开高走,沪指重返4100点,创业板指、深成指均 市场热点快速轮动,全市场超2900只个股上涨。从板块来看,算力硬件方向全线拉升,东山精密、长光华芯涨停创 历史新高,工业富联触及涨停,权重新易盛、中际旭创均创历史新高。光纤概念反复活跃,永鼎股份涨停,续创历史新高,杭电股份封涨停。算力租赁概念持续走强,协创数据触及20CM涨停,宏景科技涨超15%,双双创历史新高,杭钢股份封涨停。下跌方面,影视院线概念集体调整,光线传媒、 博纳影业、幸福蓝海纷纷下挫。截至收盘,沪指涨0.52%,深成指涨1.3%,创业板指涨1.73%。行业板块涨多跌少,元件、通信设备、半导体、非金属材料、消费电子、电子化学品、光学光电子板块涨幅居前,影视院线、航天装备、航海装备板块跌幅居前。行业资金方面, 截至收盘,通信设备、半导体、消费电子等净流入排名靠前,其中通信设备净流入103.6亿。净流出方面,电池、光伏设备、汽车零部件等净流出排名靠前,其中电池净流出50.91亿元。个股方面,上涨股票数量超过2900只,逾60只股票涨停。光模块概念股爆发,长光华芯、协创数据20cm涨停,东山精 投资顾问:樊超亚执业资格号:S0380621060005 客服电话:4008-882-882官网:www.vanho.cn尚