您的浏览器禁用了JavaScript(一种计算机语言,用以实现您与网页的交互),请解除该禁用,或者联系我们。 [永安期货]:油脂油料早报 - 发现报告

油脂油料早报

2026-04-10 永安期货 王月
报告封面

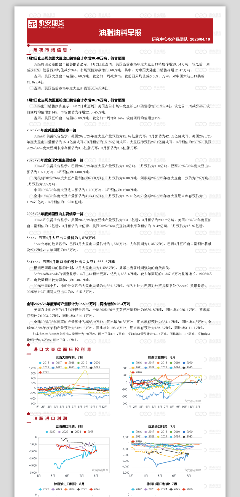
USDA4月供需报告显示,巴西2025/26年度大豆产量预估为1.8亿吨,3月预估为1.8亿吨。巴西2025/26年度大豆出口阿根廷2025/26年度大豆产量预估为4800万吨,3月预估为4800万吨。阿根廷2025/26年度大豆出口预估为825万吨,中国2025/26年度大豆进口预估为11200万吨,3月预估为11200万吨。 USDA4月供需报告显示,美国2025/26年度豆油产量预估为303.3亿磅,3月预估为299.2亿磅。美国2025/26年度豆油出口量预估为12亿磅,3月预估为12亿磅。美国2025/26年度豆油期末库存预估为18.42亿磅,3月预估为17.82亿磅。Anec:巴西4月大豆出口量料为1,578万吨Anec公布的数据显示,巴西4月大豆出口量估计为1,578万吨,去年同期为1,350万吨。巴西4月豆粕出口量预计将触Safras:巴西4月港口排船预计出口大豆1,665.6万吨根据巴西港口的排船计划,3月大豆出口为1,586万吨,显示出当前时期强劲的出货步伐。Safras&Mercado的调查显示,4月出口预计更高,达到1,665.6万吨,较去年同期的1,347.6万吨显著增长。2026年5月,出货量预计较为温和,为1,407万吨。 菜粕广东豆油江苏棕榈油广州菜油江苏2270901098901039022408990-103102250905098301029022408810942010040