您的浏览器禁用了JavaScript(一种计算机语言,用以实现您与网页的交互),请解除该禁用,或者联系我们。 [万和证券]:万和财富早班车 - 发现报告

万和财富早班车

2026-04-09 张雷 万和证券 欧阳晓辉
报告封面

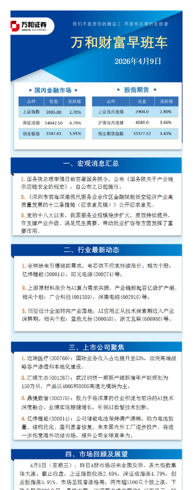
2026年4月9日 二、行业最新动态1.全球缺电引爆储能需求,电芯供不应求持续涨价。相关个股:亿纬锂能(300014),阳光电源(300274)等。 2.上游原材料涨价与AI算力需求共振,产业链起百亿级扩产潮。相关个股:广合科技(001389),深南电路(002916)等。 3.顶层设计全面转向产业落地,AI应用正从技术探索期迈入产业深耕期。相关个股:蓝色光标(300058),浙文互联(600986)等。 1.迈瑞医疗(300760):国际业务收入占比提升至53%,加快高端战 2.汇绿生态(001267):武汉钧恒一期新产线新增年产能规划为150万只,产品以400G和800G高速光模块为主。3.鼎捷数智(300378):致力于将深厚的行业积淀与前沿的AI技术 深度融合,业绩实现稳健增长,引领AI数智技术创新。4.亿纬锂能(300014):公司储能电池保持满产满销,动力电池放量、结构优化、盈利显著修复,未来国内外工厂逐步投产,将进 四、市场回顾及展望4月8日(星期三),昨日A股市场迎来全面反弹,各大指数集 短线情绪方面,市场赚钱效应延续回暖态势。从连板接力情 况来看,空间高度维持在4连板,汇源通信成功晋级4连板,成为当前市场的连板标杆,中安科则以3连板紧随其后,另有多只个股收获2连板。整体来看,连板梯队结构较为完整,资金接力意愿有 所回升,短线情绪处于活跃区间。板块方面,科技成长股成为绝对领涨方向,AI应用、算力租赁、光通信、半导体、元器件等科技赛道全面爆发,蓝色光标、 中际旭创等多只龙头股涨停或创历史新高。贵金属板块受国际金价上涨和央行持续增持黄金影响涨幅居前。下跌方面,主要受美伊达成临时停火协议、国际油价大幅回落的影响,油气概念股跌幅居前。 技术面上,沪指昨日在普涨行情下一举收复多条均线,逼近4000点整数关口,市场信心得到明显修复,但上方前期密集成交区仍构成一定压力。展望后市,短期情绪修复后市场走势或迎来分化,短期需观察反弹能否持续,若不能继续强势上攻,市场可能出现技术性回踩。随着中东局势阶段性缓和与一季报密集披露 本面,业绩确定性与产业景气度将成为影响后市走向的核心变量。投资顾问:张雷 882-882