您的浏览器禁用了JavaScript(一种计算机语言,用以实现您与网页的交互),请解除该禁用,或者联系我们。 [万和证券]:万和财富早班车 - 发现报告

万和财富早班车

2026-04-07 张雷 万和证券 张博卿
报告封面

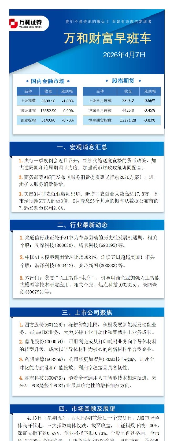
2026年4月7日 二、行业最新动态1.光通信行业正处于AI算力革命驱动的历史性发展机遇期。相关个股:光库科技(300620),腾景科技(688195)等。 2.中国AI大模型调用量环比增逾31%,连续五周超越美国!相关个股:润泽科技(300442),光环新网(300383)等。 3.六部门:发展“人工智能+电商”,引导电商企业加强人工智能大模型等技术研发应用。相关个股:焦点科技(002315),壹网壹创(300792)等。 1.四方股份(601126):深耕智能电网,积极发展新能源及储能业 2.鼎龙股份(300054):已顺利完成从打印耗材业务向半导体材料的转型升级,成为以半导体材料为核心的创新材料平台型企业。 球化能力建设和产能投放,利润率稳定且具备韧性。4。胜宏科技(300476):随着全球通用人工智能技术加速演进,未来AIPCB是整个PCB行业最具确定性的增长细分方向。 四、市场回顾及展望4月3日(星期五),清明假期前最后一个交易日,A股市场整体高开低走,三大指数集体收跌。截至收盘,上证指数下跌1.00%, 市成交额约1.67万亿元,较前一交易日缩量近1900亿元。盘面上,短线市场情绪整体处于低迷冰点区间,连板梯队出现 明显的结构性断层,资金接力意愿显著走弱。从连板梯队结构来君仅剩“1只6连板加3只2连板”的极简结构,资金几无接力意愿,高位股亏钱效应再度释放。而跌停家数超过40只,显示市场风险偏好 处于极度低迷状态,绩差小票的亏钱效应仍在不断释放。板块方面,受工信部发布普惠算力赋能专项行动通知、首次提出探索“算力银行”等创新业务的催化,CPO、光通信、光刻机等科技细分赛道逆势走强。创新药概念局部活跃,津药药业6连板, 重药控股2连板。跌幅方面,农林牧渔、煤炭、电力设备、油气等板块跌幅居前。总体而言,资金在弱势环境下进一步向具备产业趋势和政策确定性的高景气方向集中。 技术面上,沪指跌破3900点关口且量能创年内新低,反弹以来的上升趋势线已宣告跌破。展望后市,市场短期仍将面临海外地缘冲突不确定性和财报季业绩分化的扰动,指数大概率将延续震荡磨 投资顾问:张雷证书编号:S0380621080002客服电话:4008-82-882告