周四(4月2日),国内商品期市收盘多数下跌,贵金属跌幅居前,沪银跌5.60%,基本金属多数下跌,沪锡跌3.05%,黑色系多数下跌,铁矿石跌1.29%,农副产品多数下跌,生猪跌1.08%,油脂油料多数下跌,豆粕跌1.03%,新能源材料多数下跌,工业硅跌0.84%;能源品涨幅居前,原油涨3.66%,非金属建材涨跌参半,PVC涨2.54%,化工品多数上涨,聚丙烯涨1.28%,航运期货全部上涨,集运指数(欧线)涨0.05%。
核心观点与关键数据:
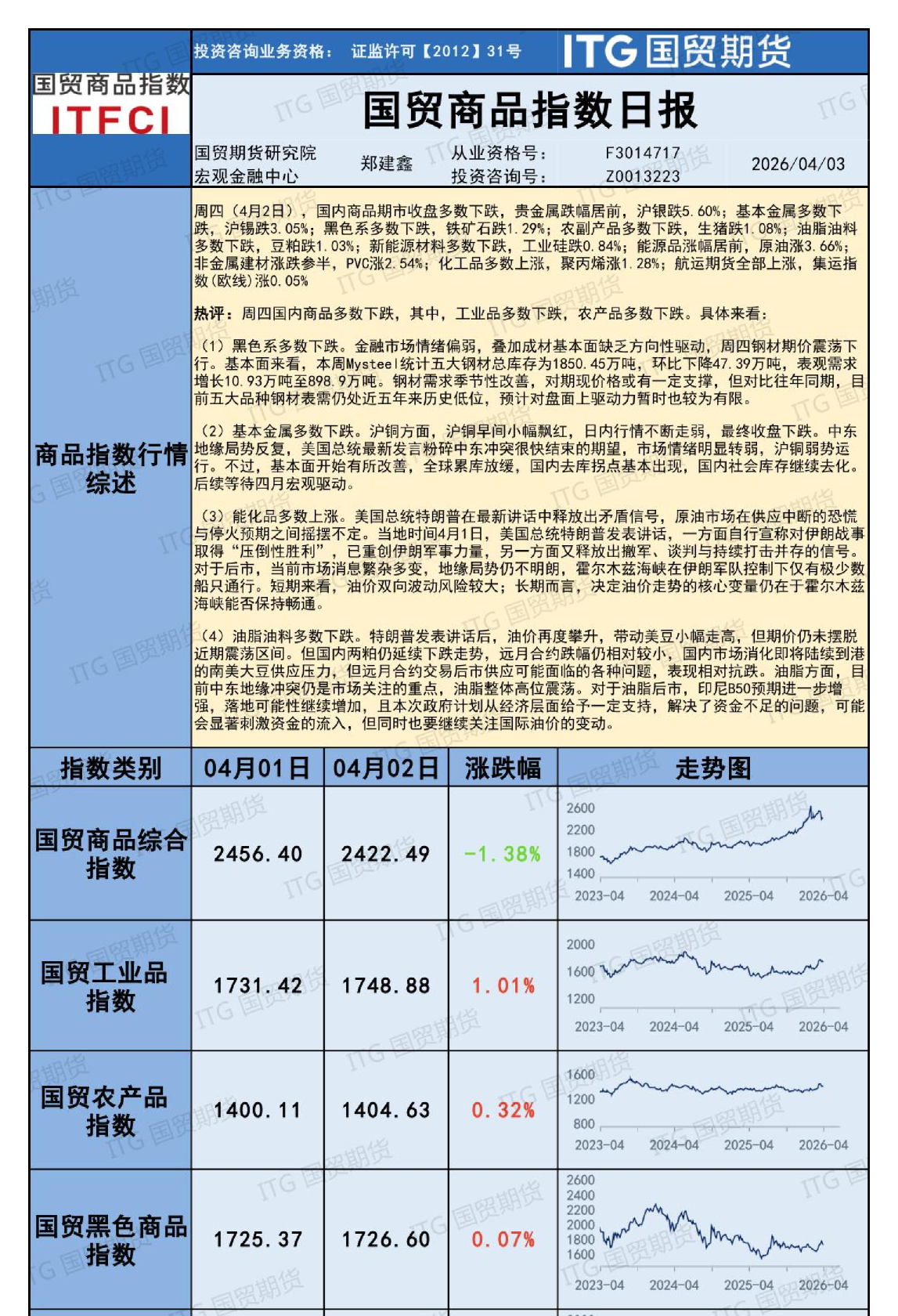
- 市场整体表现:国内商品期市多数下跌,工业品和农产品普跌,其中贵金属跌幅最大,沪银跌5.60%;能源品中原油涨幅居前,涨3.66%。
- 黑色系:多数下跌,金融市场情绪偏弱,成材基本面缺乏方向性驱动,钢材库存增加,但需求季节性改善对价格支撑有限,五大品种钢材表需处近五年历史低位。
- 基本金属:多数下跌,沪铜受地缘局势和基本面改善影响,弱势运行,等待宏观驱动;全球累库放缓,国内去库拐点出现。
- 油脂油料:多数下跌,美豆随油价走高,但国内两粕延续下跌,远月合约相对抗跌,消化南美大豆供应压力;油脂高位震荡,关注印尼B50政策落地和国际油价变动。
- 能源化工:多数上涨,聚丙烯涨1.28%,原油涨3.66%,长期油价走势核心变量仍在于霍尔木兹海峡畅通。
- 指数表现:国贸商品综合指数涨1.38%,工业品指数涨1.01%,农产品指数涨0.32%,黑色商品指数涨0.07%,有色金属指数跌0.92%,能源化工指数涨4.58%,油脂油粮指数涨0.50%。
研究结论:
- 市场情绪偏弱,基本面驱动有限,多数商品期价承压。
- 钢材需求季节性改善对价格支撑有限,需关注库存和表需变化。
- 沪铜等待宏观驱动,基本面改善但短期弱势运行。
- 油脂油料需关注南美大豆供应和印尼政策落地,油脂高位震荡。
- 原油短期双向波动风险较大,长期核心变量在于霍尔木兹海峡畅通。
- 化工品多数上涨,聚丙烯表现较好,原油带动能源品上涨。