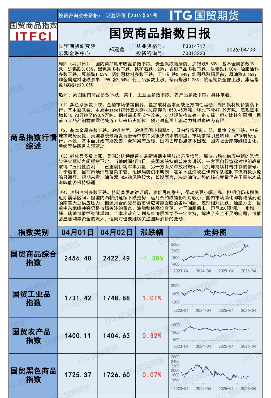
周四(4月2日),国内商品期市收盘多数下跌,贵金属跌幅居前,沪银跌5.60%,基本金属多数下跌,沪锡跌3.05%,黑色系多数下跌,铁矿石跌1.29%,农副产品多数下跌,生猪跌1.08%,油脂油料多数下跌,豆粕跌1.03%,新能源材料多数下跌,工业硅跌0.84%,能源品涨幅居前,原油涨3.66%,非金属建材涨跌参半,PVC涨2.54%,化工品多数上涨,聚丙烯涨1.28%,航运期货全部上涨,集运指数(欧线)涨0.05%。
核心观点与关键数据:
- 市场整体表现:国内商品期市多数下跌,工业品和农产品板块领跌。
- 黑色系:多数下跌,金融市场情绪偏弱,成材基本面缺乏方向性驱动,钢材库存下降但表需处于历史低位,对盘面支撑有限。
- 基本金属:多数下跌,沪铜受地缘局势和基本面改善影响弱势运行,等待宏观驱动。
- 油脂油料:多数下跌,美豆受油价带动小幅走高,国内两粕延续下跌,远月合约相对抗跌,印尼棕榈油政策增强但需关注国际油价变动。
- 能源品:原油上涨,霍尔木兹海峡畅通是长期核心变量。
- 化工品:多数上涨,聚丙烯涨1.28%。
- 指数表现:国贸商品综合指数涨1.38%,工业品指数涨1.01%,农产品指数涨0.32%,黑色商品指数涨0.07%,有色金属指数跌0.92%,能源化工指数涨4.58%,油脂油粮指数涨0.50%。
研究结论:
市场情绪偏弱,基本面驱动不足,多数板块处于震荡或下跌趋势。工业品和农产品板块需关注需求季节性改善和供应压力,油脂油料板块需关注印尼棕榈油政策和国际油价变动,基本金属板块等待宏观驱动。建议投资者谨慎操作,关注关键变量变化。