
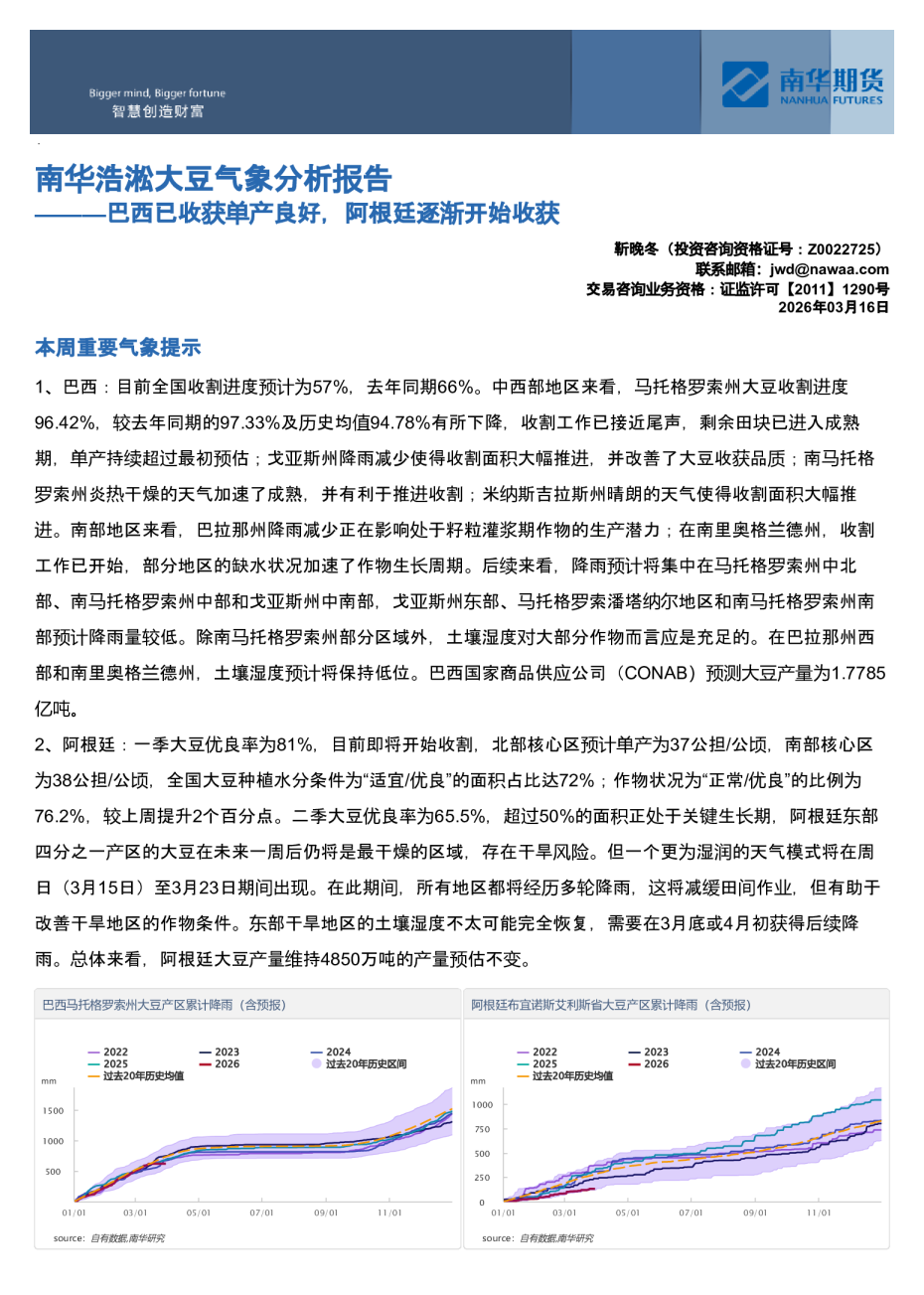
———巴西已收获单产良好,阿根廷逐渐开始收获 靳晚冬(投资咨询资格证号:Z0022725)联系邮箱:jwd@nawaa.com交易咨询业务资格:证监许可【2011】1290号2026年03月16日 本周重要气象提示 1、巴西:目前全国收割进度预计为57%,去年同期66%。中西部地区来看,马托格罗索州大豆收割进度96.42%,较去年同期的97.33%及历史均值94.78%有所下降,收割工作已接近尾声,剩余田块已进入成熟期,单产持续超过最初预估;戈亚斯州降雨减少使得收割面积大幅推进,并改善了大豆收获品质;南马托格罗索州炎热干燥的天气加速了成熟,并有利于推进收割;米纳斯吉拉斯州晴朗的天气使得收割面积大幅推进。南部地区来看,巴拉那州降雨减少正在影响处于籽粒灌浆期作物的生产潜力;在南里奥格兰德州,收割工作已开始,部分地区的缺水状况加速了作物生长周期。后续来看,降雨预计将集中在马托格罗索州中北部、南马托格罗索州中部和戈亚斯州中南部,戈亚斯州东部、马托格罗索潘塔纳尔地区和南马托格罗索州南部预计降雨量较低。除南马托格罗索州部分区域外,土壤湿度对大部分作物而言应是充足的。在巴拉那州西部和南里奥格兰德州,土壤湿度预计将保持低位。巴西国家商品供应公司(CONAB)预测大豆产量为1.7785亿吨。 2、阿根廷:一季大豆优良率为81%,目前即将开始收割,北部核心区预计单产为37公担/公顷,南部核心区为38公担/公顷,全国大豆种植水分条件为“适宜/优良”的面积占比达72%;作物状况为“正常/优良”的比例为76.2%,较上周提升2个百分点。二季大豆优良率为65.5%,超过50%的面积正处于关键生长期,阿根廷东部四分之一产区的大豆在未来一周后仍将是最干燥的区域,存在干旱风险。但一个更为湿润的天气模式将在周日(3月15日)至3月23日期间出现。在此期间,所有地区都将经历多轮降雨,这将减缓田间作业,但有助于改善干旱地区的作物条件。东部干旱地区的土壤湿度不太可能完全恢复,需要在3月底或4月初获得后续降雨。总体来看,阿根廷大豆产量维持4850万吨的产量预估不变。 全球大豆产区降雨预报 阿根廷产区14天降水预报 全球大豆产区土壤墒情预报 巴西产区14天土壤墒情预报 阿根廷产区月度土壤墒情预报 本周重要气象提示 巴西:目前全国收割进度预计为57%,去年同期66%。中西部地区来看,马托格罗索州大豆收割进度96.42%,较去年同期的97.33%及历史均值94.78%有所下降,收割工作已接近尾声,剩余田块已进入成熟期,单产持续超过最初预估;戈亚斯州降雨减少使得收割面积大幅推进,并改善了大豆收获品质;南马托格 罗索州炎热干燥的天气加速了成熟,并有利于推进收割;米纳斯吉拉斯州晴朗的天气使得收割面积大幅推进。南部地区来看,巴拉那州降雨减少正在影响处于籽粒灌浆期作物的生产潜力;在南里奥格兰德州,收割工作已开始,部分地区的缺水状况加速了作物生长周期。后续来看,降雨预计将集中在马托格罗索州中北部、南马托格罗索州中部和戈亚斯州中南部,戈亚斯州东部、马托格罗索潘塔纳尔地区和南马托格罗索州南部预计降雨量较低。除南马托格罗索州部分区域外,土壤湿度对大部分作物而言应是充足的。在巴拉那州西部和南里奥格兰德州,土壤湿度预计将保持低位。巴西国家商品供应公司(CONAB)预测大豆产量为1.7785亿吨。 巴西大豆产区——马托格罗索州(Mato Grosso) 巴西大豆产区——巴拉那州(Parana) 巴西大豆产区——戈亚斯州(Goias) 巴西大豆产区——南里奥格兰德州(Rio Grande do sul) 巴西大豆产区——南马托格罗索州(Mato Grosso do sul) 巴西大豆产区——巴伊亚州(Bahia) 本周重要气象提示 阿根廷:一季大豆优良率为81%,目前即将开始收割,北部核心区预计单产为37公担/公顷,南部核心区为38公担/公顷,全国大豆种植水分条件为“适宜/优良”的面积占比达72%;作物状况为“正常/优良”的比例为76.2%,较上周提升2个百分点。二季大豆优良率为65.5%,超过50%的面积正处于关键生长期,阿根廷东部四分之一产区的大豆在未来一周后仍将是最干燥的区域,存在干旱风险。但一个更为湿润的天气模式将在周日(3月15日)至3月23日期间出现。在此期间,所有地区都将经历多轮降雨,这将减缓田间作业,但有助于改善干旱地区的作物条件。东部干旱地区的土壤湿度不太可能完全恢复,需要在3月底或4月初获得后续降雨。总体来看,阿根廷大豆产量维持4850万吨的产量预估不变。 阿根廷大豆产区——布宜诺斯艾利斯省(Buenos Aires) 阿根廷大豆产区——科尔多瓦省(Córdoba) 阿根廷大豆产区——圣菲省(Santa Fe) 阿根廷大豆产区——圣地亚哥-德尔埃斯特罗(SDE) 国际大豆年度关注重点