AI智能总结
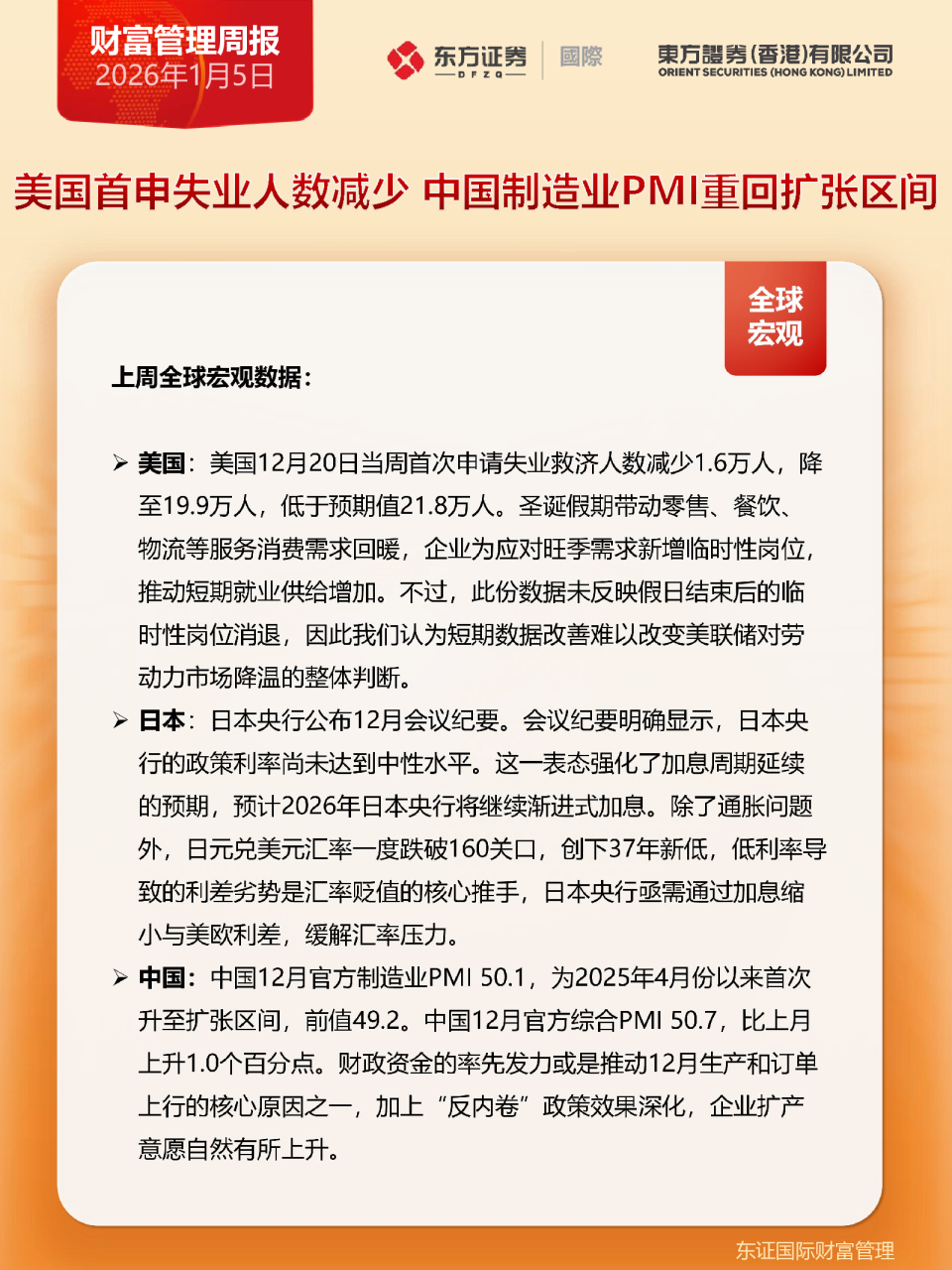
市场热点 Ø港股作为离岸人民币资产核心阵地,对全球流动性与汇率高度敏感,2026年流动性环境迎来历史性改善(美联储降息+人民币升值),有望吸引外资长期资金回归。 Ø港股指数结构逐步完成从传统金融地产到硬科技主导的转变,新经济权重明显提升,2026年AI/互联网/新能源等科技赛道进入业绩兑现期,盈利增速显著跑赢大盘。 Ø港股估值处于历史绝对洼地,相较A股、美股具备显著优势,2026年估值修复+盈利增长有望形成戴维斯双击条件。 基金亮点 Ø睿远国际系列-睿远中国股票基金(A类-港元)HK0000955192 Ø基金成立以来超额收益明显。基金成立两年,净值已实现翻倍,近一年收益率高达47.32%,较恒生指数的超额收益十分突出。 Ø基金始终坚持价值投资策略,长期集中仓位投资于优质企业。例如,基金大仓位配置腾讯等优质企业,实现丰厚长期回报。基金经理万青有丰厚且优异的历史交易经验,是价值投资的坚定倡导者。 Ø当前港股估值回调至低位,而随着美联储降息,港股流动性有望在未来迎来改善,逢低布局在长期实现最大化收益。 资料来源:彭博,东方证券(香港)数据截止2026年01月02日 财富管理周报2026年1月5日 基金详情 Ø基金长期表现亮眼,超额收益明显。基金成立于2023年10月,短短两年净值已实现翻倍,目前为20.89,在较长时间内验证了基金经理的能力。基金最近一年期回报为47.32%,同期恒生指数回报为27.77%。基金在近期出现一定回撤,主要由于港股整体表现不佳以及互联网消费板块回撤较大,属于正常波动。 Ø从行业和五大持股上看,该基金11月调仓比例较小。前五大持股中仅有一只发生变化,重新选入泡泡玛特,而阿里巴巴则调出。基金的调仓风格偏向于左侧布局,优先选择拥有高护城河的中国核心资产,同时注重企业估值(持仓整体估值处于合理偏低水平),风格长期相对统一,不简单跟随短期热点。 数据来源:彭博,东方证券(香港),数据截至:2026年1月4日 中资境外债市场 财富管理周报2025年1月5日 一周大行观点 上周大行观点精选 风险揭露/免责声明 本文件所载数据只供参考之用。东方证券(香港)有限公司或其关联成员(统称「东方证券(香港)」)并无顾虑任何特定投资者之特定投资目标丶财务状况丶或风险承受程度,所以投资者不应以文章中提及的内容作为投资决定的单一考虑因素。投资者于投资相关产品前应审慎评估,或连系东方证券(香港)专人咨询,确保该等产品特性与风险适合及符合其个人情况。 本文件所载资料并不拟提供予置身或居住于该等法律上限制东方证券(香港)发放此等资料之地区的人士或实体使用;及在任何地区向任何人士或实体进行申购或投资证券或投资产品的要约或游说乃属违法时,则上述资料不应视为向该等地区进行该等要约或游说。上述资料亦不拟提供作为专业意见,因此不应赖以作为专业意见。 本文件所述内容未经证券及期货事务监察委员会审阅。任何投资均带有风险,过往表现未必可作为日后表现的指引,基金单位价格可升可跌,投资者可能损失全部或部分投资金额。投资者需详细阅读并了解产品详细说明书及/或产品备忘录及/或条款说明书及其他相关文档(包括但不限于产品资料概要)(统称「产品说明书」)的内容,以获取进一步资料,包括但不限于各项风险因素、收费、税务、资产净值计算、申购及赎回条款等,请点击基金以了解更多相关风险披露声明。本文仅供专业人士使用,你应就上述资料内容谨慎行事,如对有关资料的任何内容有任何疑问,应寻求独立专业意见。 本文件内所提及之价格仅供参考之用途,投资产品之价值及收入可能会浮动,包括受汇率、市场指数、有关公司相关资料或其他因素而变动。本档内容可随时更改,东方证券(香港)并不承诺提供任何有关变更之通知。证券/投资产品过去的表现不可作为未来表现的指标,同时未来回报是不能保证的,投资者可能蒙受所有最初存入资金的损失。 虽然本文件所载资料来自或编写自东方证券(香港)相信是可靠之来源,惟东方证券(香港)并不明示或暗示地声明或保证任何该等数据之准确性丶完整性或可靠性,惟东方证券(香港)不会就有关数据的遗漏、错误、不准确、不完整或其他情况或由于信赖有关数据而蒙受或招致的任何损失或损害(不论任何形式的直接、间接或相应的损失或其他经济损失)承担任何责任。东方证券(香港)不会就第三方所提供的或引用自第三方的数据内容承担任何责任。未经东方证券(香港)事先书面授权,任何人不得为任何目的复制丶分发丶转发、发表本文件所载资料。 相关关系及相关财务权益的披露 撰写本文之东方证券(香港)持牌人士及其有联系者均未拥有与此文章所提及的产品发行人或新上市申请人有关的任何财务权益;亦无担任有关发行人或新上市申请人或与其有联系的高级人员。 东方证券(香港)与本文所提及的有关产品发行人或新上市申请人无任何投资银行业务的关系,亦没拥有相等于或高于有关发行人市场资本值的1%或新上市申请人的已发行股本或已发行单位的1%。此外,受雇于东方证券(香港)或与其有联系的个人亦无担任有关发行人或新上市申请人的高级人员。 东方证券(香港)有收取由本文所提及的产品的发行人就分销本文所提及的投资产品而提供的费用、佣金或其他金钱收益。详情请参阅我们按规定在订立任何投资产品交易前或在订立任何投资产品交易时须向阁下提供的金钱收益披露,或东方证券(香港)有收取由其他人士提供的非金钱收益,或与本文所提及的产品的发行人有紧密联系或其他法律或经济关系。 东证国际财富管理