AI智能总结
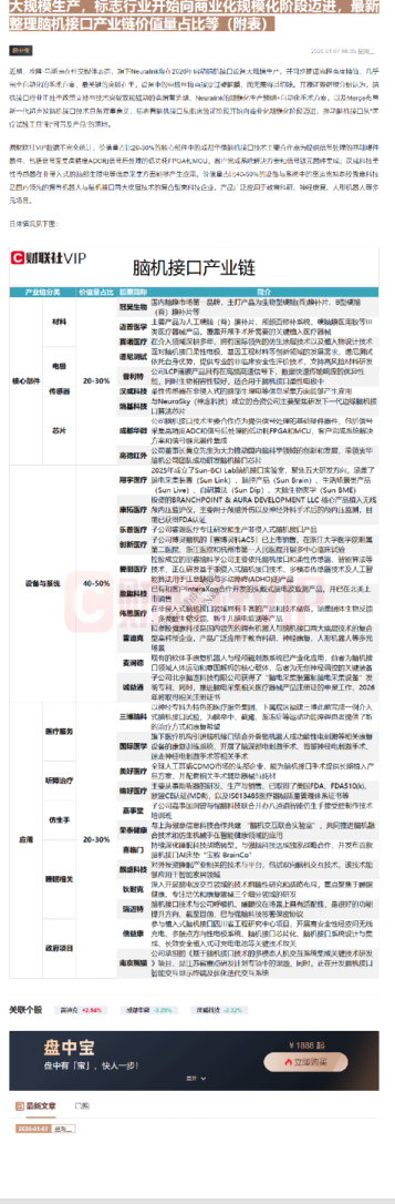
0801.07 28 5 星量3 近乱,树室·马其在社交据体表态,项下NN3h格在2021年它或整可信口险备大将模生产,并同齿临注定程亮定请值。儿平 送财联社VP装至不完全控计,价值量占化20-30%的交心件中的成管车总范机热口技术主要台作点为课4信号处理的基性联件客件。这名信号孕共高清真ADC和信号后起理的行动非FFGA和CU。客户完现系视解决方高和信号能元器件营成:设感科技量性作感器在非退人式的脑售生理电等信息采其方面能产生成用价值量占比40-3%的及备与及的中的富拍克技步量稳全科技是国内领失的好有机量人与阅口两大能质技术的复合型高剂技企业,产品广适应用于款育料研。请导质复。人形机器人等多元场量 其摄R见下图: C联社VIP 【电报解读】超聚变正式启动上市辅导,去年刚获国调基金战略投资,这家公司控股股东参股超聚变第一大股东比例达19% 电限内 【超聚数学技术股份有限公司自动山市导】财联社1月7日电,证监会占网显示,超聚必教争技术股资有限公司于2026年1月6日正式言动上市9,中信证的拍任消孕机构 A电 ,我年11月联国全88 10个2中心与个中心,2立个全款本服中心与7大区室,全球100个国家和电区的10000多家言户 特全球录为算力基前与每力服势轻供真,系2122年特地载入奖21032元,2123年好2802元,2124年告83上40 国家家基全,出靠在半导本免特营与悦要中的国序,华范器有尊企业,让集中国动中国中情学与婴富随, 二。招关上市公司:第科科技,东方电体 限员合通过聚权招范方式,受让课支最学技术有限公司股权,以果公司股权增值现学,首用任会(先让东方联:公以自有资全个整时人民市么心元与用立起臣基全,在基全的出费比科不0%,并在快人,该25%,并回有用合快人计情限量全)每集期提人民币51亿元,公司以自有资全人用2去元认费出,的占先进计值周基全靠惠提的C 电报解读 【点金互动易】商业航天+AI芯片,提供全面的卫星载荷产品,开展了多次NTN技术试验验证并取得突破,这家公司自研DPU、CPU芯片等产品 二, 4日转2 ,年68311-15P元,1051552元,085127-230%,K175-300% :KL0E9F 12月24月(P8 电报解读 火规解读!邱时注送重费盗品肤寒深魔解行 【研选】国产大飞机引领我国民航制造业发展,有望成为行业重要增量,市场前景广阔:分析师看好六氟磷酸锂供需收国 [明选·大事件—读量大市】 1、央行:性第过高收总能市改通,加大性用期和像用国的力收:建立在待定情需下启非报机构提供的动性的的制性交排,爱择好两更支持改本市的货币政工具作用。 2、商期品:加用用均现对口本出口管制,白公布之口冠正式能。 5、2026年限所开产致2744万产,同比后10%, [研送·行业] 军工国产大飞机引领现国民的制造业发展,有望成为行业重要增量,市质的量广间 民机飞机造有军用飞机制造技术同相证,手机相关生产制造企业往往示日民飞机上学,我国飞机制益发展此外,国产出有由于款年低果图压本,提高能力,民款的后市培由力空制造业市来广阅算是, 华室证要必学持以为,民就将级为国航径造业量要培量,国产大飞机C919实行生育一供在育要式,空快图产化率56%以!(含中外合资全本化生产),真中,C919的证格程分+要山用内企小生产,发动机国外单号家用CFM份司的.E4P1C,国产草导由中高生产,的电,等级备大多由国内外合资企生产 C919生产和安时检力有型段升,2025年计划产放达200车年,国内空款造4管与围产大既维高,在产大聘求引操下有望打开广发愿空间,礼体制洁自有望直控型益了CS18生产交付得速,。就发。孔级备扫关面套广有望 管学博表示,一方五,国产大以民制适水成,9的语相关上市公司国活中油聘,,记备相关上市公司包能活科技等,另方面,开国民装划汽品热击质靠需广,口产化求相关上市公司包活中费吸等 [册达·公司] ①公司提记:天国料发布公告,计划行2026年3月1日,对第山持年产15万股客体六用品建产达进行停产路,3计检H为20-30元; @看好理由:华实让药效陷表不,2025年8H以竞6F价格量以上升忘费,看责收量下6F性体亮价,大富户长热这力有望彩价电:量济升: 可2营15万电准或6F折置约5方障,格将20-30大的影购给2800-4200事,公可在3月旺享停产检将2持导范超期0给息,t产能或,有盘公=原大营户2026年长期总价通地: 看好公司U的电易,为公司打开事增大自送,同时就力公司在电解有马上获得更多市多出额: @程密建设:路1计公司202-27年电0净自13.527127189.66/2元,给了2025年23倍FE,5吃日价80.5元; 研选 主流机构投资者眼中的E 国最新文章 DT:D0[研造】国产大飞机引领我国民抗划造业发展,有望或为行业重囊增量,市场的量广国:分析师看好