您的浏览器禁用了JavaScript(一种计算机语言,用以实现您与网页的交互),请解除该禁用,或者联系我们。 [冠通期货]:玻璃日报:短期震荡 - 发现报告

玻璃日报:短期震荡

2025-12-29 吴淋淋 冠通期货 爱吃胡萝卜的猫 
报告封面

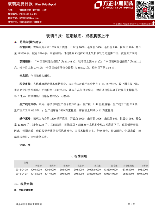
玻璃日报:短期震荡 发布日期:2025年12月29日 一、市场行情回顾 1,期货市场:玻璃主力低开震荡,收盘十字星。120分钟布林带走紧口喇叭,偏震荡信号,短线关注布林上轨线附近压力。成交量较昨日减35.3万手,持仓量较昨日增1877手;日内最高1063,最低1045,收盘1051,(较昨日结算价)涨6元/吨,涨幅0.57%。 2,现货市场:周末河北市场多下调20-30元/吨,下游低价补货,整体产销尚可;华东市场,涨跌互现,浙江2条产线放水,部分价格走高,山东在华北低价货源冲击下,重心松动,仍刚需为主;西北市场暂稳,下游陆续放假,市场有价无市。 3,基差:华北现货价格1000,基差-51元/吨。 二、基本面数据 供应方面,截止12月25日,全国浮法玻璃日均产量为15.45万吨,比18日-0.39%。全国浮法玻璃产量108.4万吨,环比-0.17%,同比-3.06%。行业平均开工率73.89%,环比-0.1%;平均产能利用率77.42%,环比-0.14%。昨日广东一条浮法玻璃生产线停产冷修,设计产能为900吨/日,再度点燃产线冷修预期。 库存方面,样本企业总库存5862.3万重箱,环比+6.5万重箱,环比+0.11%,同比+29.63%。折库存天数26.5天,较上期持平。 需求方面,1-11月份,全国房地产开发投资78591亿元,同比下降15.9%;其中,住宅投资60432亿元,下降15.0%;1-11月份,房地产开发企业到位资金85145亿元,同比下降11.9%。全国深加工样本企业订单天数均值9.7天,环比-4.2%,同比-22.6%。北部区域深加工订单环比继续下滑,中部及东部整体变化 不大,华南订单环比仍适度增加,西南区域内增降并存,订单均值环比小幅下滑。全国深加工样本企业散单仍集中在3-7天,部分工程类订单排期缩短至15-20天。 利润方面,据隆众资讯统计,截止12月25日,天然气制利润-186.4(环比-5元/吨)、石油焦利润-7.2元/吨(环比-7.14元/吨)、煤制气利润-21.88元/吨(环比-14.26元/吨)。 三、主要逻辑总结 供应方面以天然气为燃料的产线长期亏损,以煤炭、石油焦为燃料的产线也处于亏损状态,可能会加速部分企业产能出清。上周工信部再提整治“内卷式”竞争,短线市场情绪有所提振。但房地产开发投资及资金到位情况均同比延续下滑,竣工与新开工疲软,地产需求延续走弱。持续增加的库存压力和疲软的企业订单量,使现货价格承压。综合来看,近期玻璃处于存量消化阶段,供给收缩下库存消化较快,但在需求持续疲软下,短期价格可能维持震荡运行,后续注意20日均线附近压力的走势情况。继续关注宏观政策变化以及产线冷修情况。 冠通期货吴淋淋执业资格证书编号:F03094979/Z0022841 注:本报告有关现货市场的资讯与行情信息,来源于wind、隆众资讯、钢联数据、金十期货网。 本报告发布机构 --冠通期货股份有限公司(已获中国证监会许可的期货交易咨询业务资格)免责声明: 本报告中的信息均来源于公开资料,我公司对这些信息的准确性和完整性不作任何保证。报告中的内容和意见仅供参考,并不构成对所述品种买卖的出价或征价。我公司及其雇员对使用本报告及其内容所引发的任何直接或间接损失概不负责。本报告仅向特定客户传送,版权归冠通期货所有。未经我公司书面许可,任何机构和个人均不得以任何形式翻版、复制、引用或转载。