登录
注册
回到首页
AI
搜索
发现报告
发现数据
发现专题
研选报告
定制报告
VIP
权益
发现大使
发现一下
行业研究
公司研究
宏观策略
财报
招股书
会议纪要
海南封关
低空经济
DeepSeek
AIGC
大模型
当前位置:首页
/
其他报告
/
报告详情
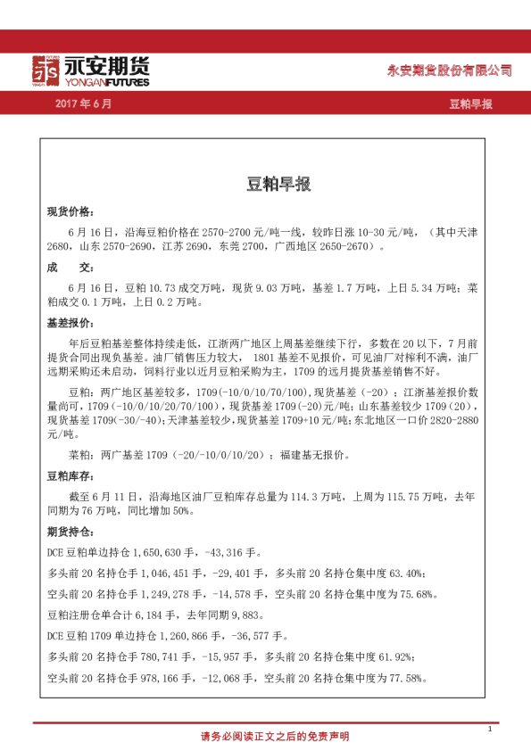
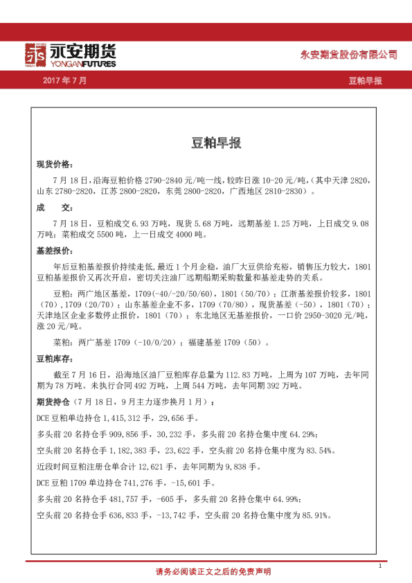
永安期货豆粕早报
2017-07-10
吕爱丽
永安期货
球***
你可能感兴趣
永安期货豆粕早报
永安期货
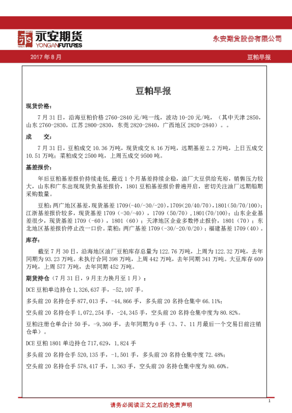
2017-08-04
永安期货豆粕早报
永安期货
2017-07-21
永安期货豆粕早报
永安期货
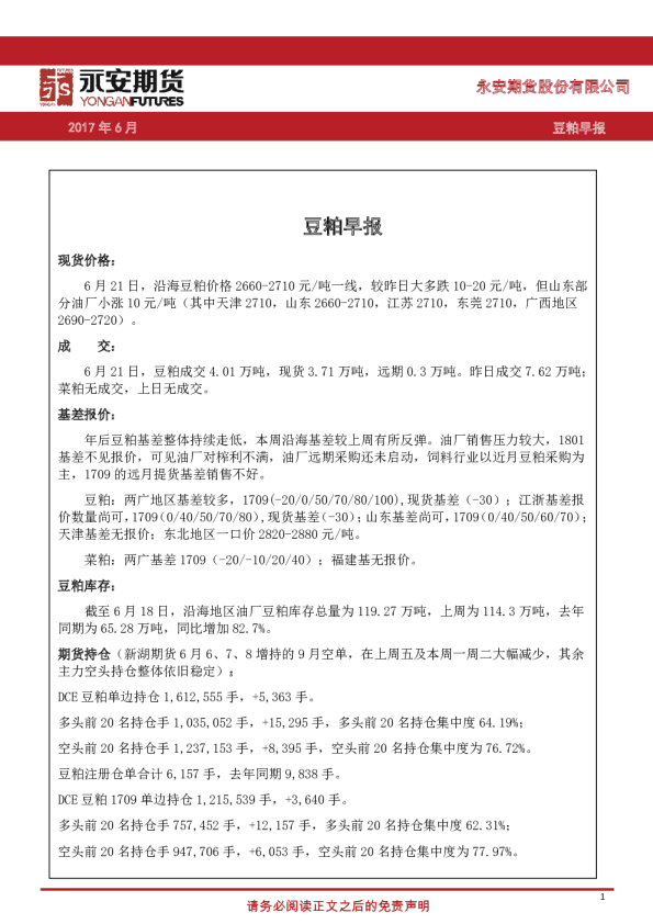
2017-06-22
永安期货豆粕早报
永安期货
2017-06-19
永安期货豆粕早报
永安期货
2017-07-17