登录
注册
个人信息
我的订单
我的报告豆
我的优惠券
我的笔记
我的阅读
我的收藏
我的下载
我的上传
我的订阅
在线客服
退出登录
回到首页
AI
搜索
发现报告
发现数据
发现专题
专题报告
专题百科
研选报告
定制报告
VIP
权益
发现大使
发现一下
行业研究
公司研究
宏观策略
财报
招股书
会议纪要
seedance2.0
低空经济
DeepSeek
AIGC
大模型
当前位置:首页
/
其他报告
/
报告详情
沪铝期货日报
2025-12-03
曹柏泉
国金期货
Franky!
1261945523161al26014953
1261945523161al26014953
你可能感兴趣
沪铝期货日报
商贸零售
国金期货
2025-07-28
沪铝期货日报
商贸零售
国金期货
2025-07-18
沪铝期货期权日报
商贸零售
方正中期期货
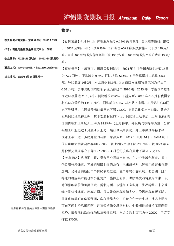
2023-04-24
沪铝期货期权日报
商贸零售
方正中期期货
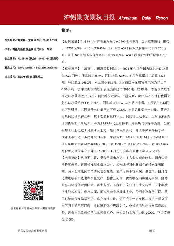
2023-04-26
沪铝期货期权日报
商贸零售
方正中期期货
2023-06-26