AI智能总结
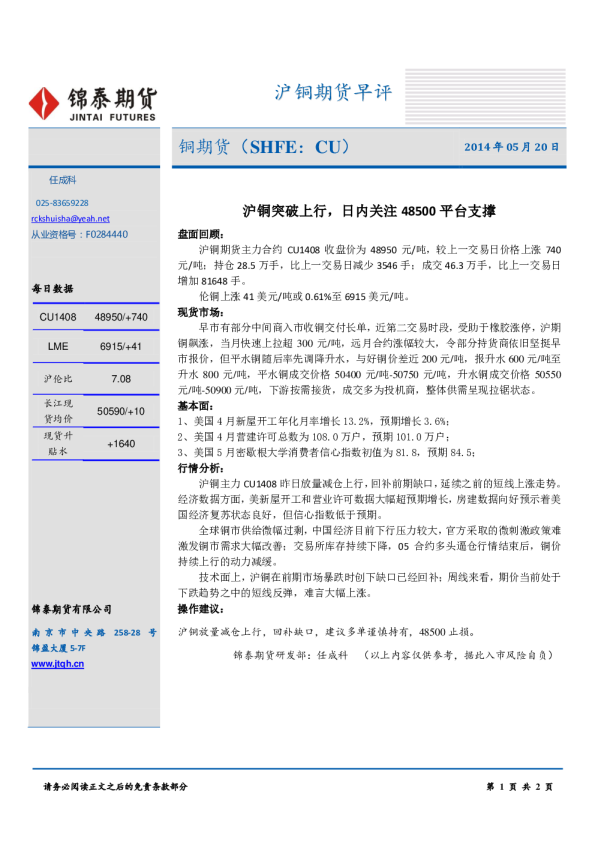
有色日报 铜铝日内上行 有色金属 核心观点 期货研究报告 沪铜 今日沪铜震荡上行,主力期价站上8.6万关口,持仓量变化不大。今日国内宏观氛围回暖,有色板块和股指均呈现上行。产业层面,Mysteel电解铜社库为20.26万吨,较周一去化0.34万吨。技术上,关注8.6万关口支撑。 沪铝 今日沪铝增仓上行,突破周一高位。今日国内宏观氛围回暖,有色板块和股指均呈现上行。铝价偏强运行,这一定程度上是得益于“反内卷”预期。产业层面,下游铝棒去化,中游电解铝也呈现去化。技术上,关注5日均线支撑。 姓名:龙奥明宝城期货投资咨询部从业资格证号:F3035632投资咨询证号:Z0014648电话:0571-87006873邮箱:longaoming@bcqhgs.com 沪镍 今日沪镍震荡回升,主力期价尾盘逼近12万关口。今日国内宏观氛围回暖,有色板块和股指均呈现上行。沪镍在有色中反弹乏力,这主要是产业压力较大。技术上,持续关注12万关口多空博弈。 作者声明 本人具有中国期货业协会授予的期货从业资格证书,期货投资咨询资格证书,本人承诺以勤勉的职业态度,独立、客观地出具本报告。本报告清晰准确地反映了本人的研究观点。本人不会因本报告中的具体推荐意见或观点而直接或间接接收到任何形式的报酬。 (仅供参考,不构成任何投资建议) 1.产业动态 ➢铜 11月6日,Mysteel电解铜社库为20.26万吨,较周一下降0.34万吨。 ➢镍 11月6日,SMM1#电解镍价格118,900-122,100元/吨,平均价格120,500元/吨,较上一交易日价格下跌450元/吨。金川1#电解镍的主流现货升水报价区间为2,700-3,000元/吨,平均升水为2,850元/吨,较上一交易日上涨50元/吨。国内主流品牌电积镍现货升贴水报价区间为-150-300元/吨。 2.相关图表 ➢铜 数据来源:iFinD、宝城期货研究所 数据来源:iFinD、宝城期货研究所 数据来源:Mysteel、宝城期货研究所 数据来源:COMEX、LME、宝城期货研究所 数据来源:LME、宝城期货研究所 数据来源:iFinD、宝城期货研究所 ➢铝 数据来源:iFinD、宝城期货研究所 数据来源:iFinD、宝城期货研究所 数据来源:Mysteel、宝城期货研究所 数据来源:LME、COMEX、宝城期货研究所 数据来源:iFinD、宝城期货研究所 数据来源:iFinD、宝城期货研究所 ➢镍 数据来源:iFinD、宝城期货研究所 数据来源:iFinD、宝城期货研究所 数据来源:iFinD、宝城期货研究所 数据来源:iFinD、宝城期货研究所 数据来源:iFinD、宝城期货研究所 数据来源:iFinD、宝城期货研究所 获 取 每 日期 货观 点推 送 免责条款 除非另有说明,宝城期货有限责任公司(以下简称“宝城期货”)拥有本报告的版权。未经宝城期货事先书面授权许可,任何机构或个人不得更改或以任何方式发送、传播或复印本报告的全部或部分内容。 本报告所载的全部内容只提供给客户做参考之用,并不构成对客户的投资建议。宝城期货认为本报告所载内容及观点客观公正,但不担保其内容的准确性或完整性。客户不应单纯依靠本报告而取代个人的独立判断。本报告所载内容反映的是宝城期货在最初发表本报告日期当日的判断,宝城期货可发出其它与本报告所载内容不一致或有不同结论的报告,但宝城期货没有义务和责任去及时更新本报告涉及的内容并通知客户。宝城期货不对因客户使用本报告而导致的损失负任何责任。 宝城期货建议客户独自进行投资判断。本报告并不构成投资、法律、会计或税务建议或担保任何内容适合客户,本报告不构成给予客户个人咨询建议。 宝城期货版权所有并保留一切权利。