登录
注册
个人信息
我的订单
我的报告豆
我的优惠券
我的笔记
我的阅读
我的收藏
我的下载
我的上传
我的订阅
在线客服
退出登录
回到首页
AI
搜索
发现报告
发现数据
发现专题
专题报告
专题百科
研选报告
定制报告
VIP
权益
付费社群
发现一下
行业研究
公司研究
宏观策略
财报
招股书
会议纪要
Token
低空经济
十五五
AIGC
大模型
当前位置:首页
/
会议纪要
/
报告详情
《风口研报》09月28日要点
2025-09-28
上海证券&西部证券&中信建投证券&华金证券&华森证券
~ JIAN
你可能感兴趣
《风口研报》10月28日要点
null
国泰海通证券
2025-10-28
《风口研报》10月10日要点
null
方正证券&开源证券&国盛证券
2025-10-12
《风口研报》10月14日要点
null
天风证券&华源证券&招商证券&国盛证券
2025-10-14
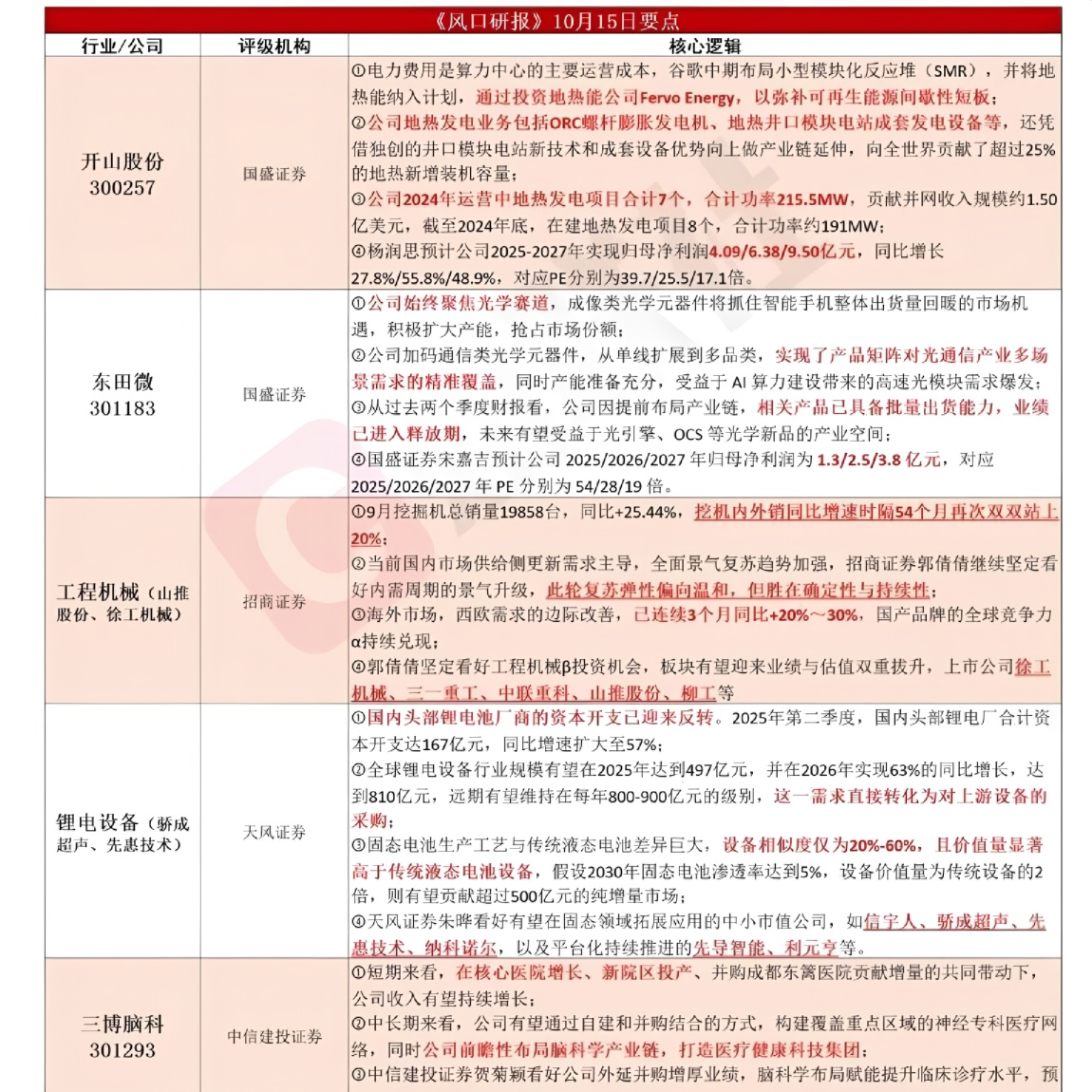
《风口研报》10月15日要点
null
国盛证券&招商证券&天风证券&中信建投
2025-10-15
《风口研报》10月16日要点
null
东北证券&光大证券&方正证券&华泰证券
2025-10-16
《风口研报》11月09日要点
null
长江证券&中信建投证券&华泰证券&华福证券&申万宏源证券
2025-11-09
《风口研报》11月3日要点
null
国信证券
2025-11-03
《风口研报》9月23日要点
null
风口研报
2025-09-23
《风口研报》10月19日要点
null
国海证券&国盛证券&国泰海通证券&申万宏源证券&华泰证券
2025-10-19
09月28日债券舆情日报:网贷平台主指标显著恶化 强化监管正逢其时
null
上海证券
2015-09-28