AI智能总结
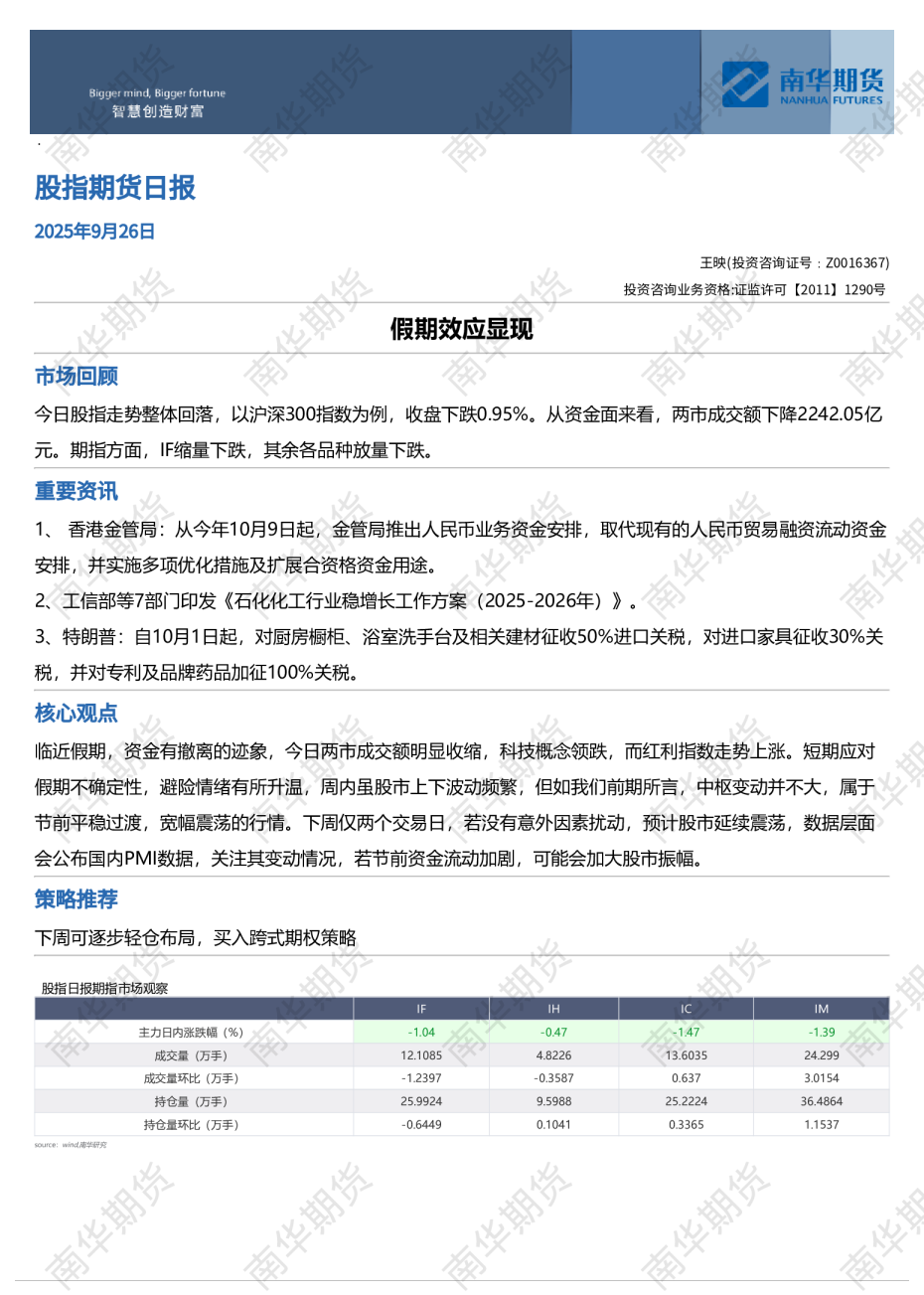
2025年9⽉26⽇ 王映(投资咨询证号:Z0016367)投资咨询业务资格:证监许可【2011】1290号 假期效应显现 市场回顾 今日股指走势整体回落,以沪深300指数为例,收盘下跌0.95%。从资金面来看,两市成交额下降2242.05亿元。期指方面,IF缩量下跌,其余各品种放量下跌。 重要资讯 1、 香港金管局:从今年10月9日起,金管局推出人民币业务资金安排,取代现有的人民币贸易融资流动资金安排,并实施多项优化措施及扩展合资格资金用途。 2、工信部等7部门印发《石化化工行业稳增长工作方案(2025-2026年)》。 3、特朗普:自10月1日起,对厨房橱柜、浴室洗手台及相关建材征收50%进口关税,对进口家具征收30%关税,并对专利及品牌药品加征100%关税。 核⼼观点 临近假期,资金有撤离的迹象,今日两市成交额明显收缩,科技概念领跌,而红利指数走势上涨。短期应对假期不确定性,避险情绪有所升温,周内虽股市上下波动频繁,但如我们前期所言,中枢变动并不大,属于节前平稳过渡,宽幅震荡的行情。下周仅两个交易日,若没有意外因素扰动,预计股市延续震荡,数据层面会公布国内PMI数据,关注其变动情况,若节前资金流动加剧,可能会加大股市振幅。 策略推荐 下周可逐步轻仓布局,买入跨式期权策略