2025年9⽉3⽇
王映(Z0016367)投资咨询业务资格:证监许可【2011】1290号
国防军工领跌,情绪回调
市场回顾
今日股指缩量下降,以沪深300指数为例,收盘下跌0.68%。从资金面来看,两市成交额回落5109.05亿元。期指方面,各品种均缩量下跌。
重要资讯
1、美国30年期国债收益率升至5%,为7月以来首次。
2、纪念中国人民抗日战争暨世界反法西斯战争胜利80周年大会在京举行。
核⼼观点
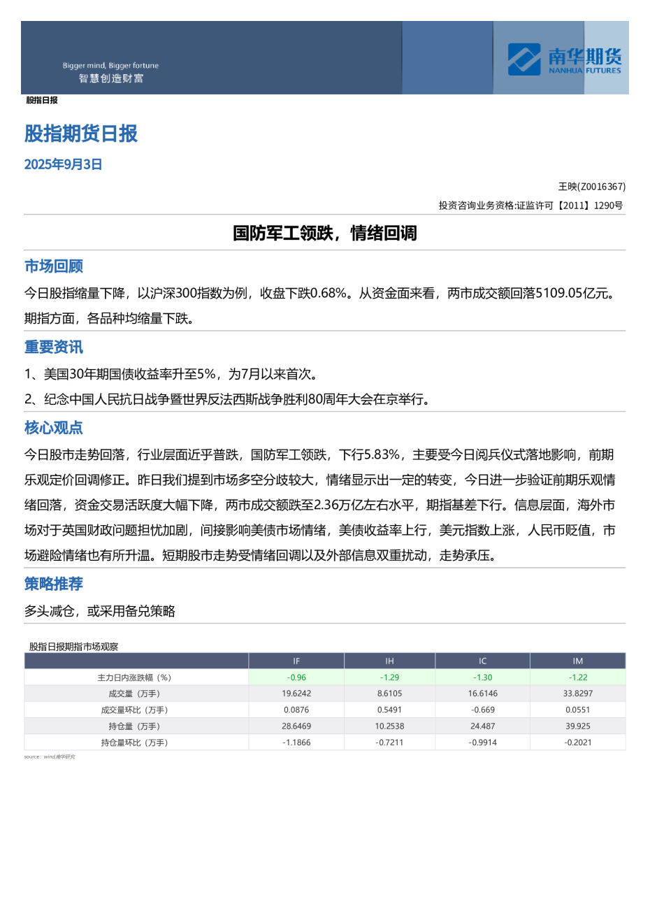
今日股市走势回落,行业层面近乎普跌,国防军工领跌,下行5.83%,主要受今日阅兵仪式落地影响,前期乐观定价回调修正。昨日我们提到市场多空分歧较大,情绪显示出一定的转变,今日进一步验证前期乐观情绪回落,资金交易活跃度大幅下降,两市成交额跌至2.36万亿左右水平,期指基差下行。信息层面,海外市场对于英国财政问题担忧加剧,间接影响美债市场情绪,美债收益率上行,美元指数上涨,人民币贬值,市场避险情绪也有所升温。短期股市走势受情绪回调以及外部信息双重扰动,走势承压。
策略推荐
多头减仓,或采用备兑策略
2025年9⽉3⽇
王映(Z0016367)投资咨询业务资格:证监许可【2011】1290号
国防军工领跌,情绪回调
市场回顾
今日股指缩量下降,以沪深300指数为例,收盘下跌0.68%。从资金面来看,两市成交额回落5109.05亿元。期指方面,各品种均缩量下跌。
重要资讯
1、美国30年期国债收益率升至5%,为7月以来首次。
2、纪念中国人民抗日战争暨世界反法西斯战争胜利80周年大会在京举行。
核⼼观点
今日股市走势回落,行业层面近乎普跌,国防军工领跌,下行5.83%,主要受今日阅兵仪式落地影响,前期乐观定价回调修正。昨日我们提到市场多空分歧较大,情绪显示出一定的转变,今日进一步验证前期乐观情绪回落,资金交易活跃度大幅下降,两市成交额跌至2.36万亿左右水平,期指基差下行。信息层面,海外市场对于英国财政问题担忧加剧,间接影响美债市场情绪,美债收益率上行,美元指数上涨,人民币贬值,市场避险情绪也有所升温。短期股市走势受情绪回调以及外部信息双重扰动,走势承压。
策略推荐
多头减仓,或采用备兑策略