AI智能总结
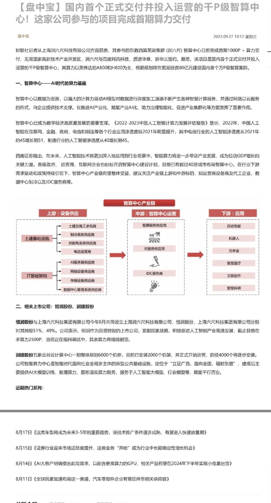
公司25H1营收8.11亿元,+4.13%,归母净利润0.85亿元,+20.37%,扣非后归母净利润0.70亿元,+9.89%,毛利率28.99%,+1.73pct,净利率10.48%,+1.41pct。 公司25Q2营收4.15亿元,同比+4.66%、环比+5.18%,归母净利润0.41亿元,同比+17.45%、环比-7.16%,扣 【数据港】利润继续保持增速,廊坊项目土建完成,交付渐进 公司25H1营收8.11亿元,+4.13%,归母净利润0.85亿元,+20.37%,扣非后归母净利润0.70亿元,+9.89%,毛利率28.99%,+1.73pct,净利率10.48%,+1.41pct。 公司25Q2营收4.15亿元,同比+4.66%、环比+5.18%,归母净利润0.41亿元,同比+17.45%、环比-7.16%,扣非后归母净利润0.30亿元,同比-6.82%、环比-26.77%,毛利率28.80%,同比+1.48pct、环比-0.40pct,净利率9.84%,同比+1.07pct、环比+2.93pct。 25H1实现IDC服务业收入8.05亿元,+4.13%,廊坊项目25H1完成土建部分并转固,其余机电部分处于建设阶段,合同执行情况良好。 其中华北地区营收3.52亿元,-3.46%,毛利率21.4%,-14.65pct;华东地区营收2.92亿元,+20.65%,毛利率35.3%,+31.51pct;华南地区营收1.66亿元,-3.08%,毛利率34.0%,-7.77pct。 公司25H1销售、管理、财务、研发费用率分别为0.22%、3.73%、5.46%、5.30%,分别同比+0.00pct、-0.18pct、-1.38pct、+0.44pct,财务费用率下降主要为公司持续优化债务结构所致。 经营性现金流4.07亿元,+5.6%。