登录
注册
个人信息
我的订单
我的报告豆
我的优惠券
我的笔记
我的阅读
我的收藏
我的下载
我的上传
我的订阅
在线客服
退出登录
回到首页
AI
搜索
发现报告
发现数据
发现专题
专题报告
专题百科
研选报告
定制报告
VIP
权益
发现大使
发现一下
行业研究
公司研究
宏观策略
财报
招股书
会议纪要
seedance2.0
低空经济
DeepSeek
AIGC
大模型
当前位置:首页
/
会议纪要
/
报告详情
【盘中宝】有望成为AI应用的重要载体,行业多款AI新品放量在即,这家公司为市场上多款主流品牌提供该领域定制性适配方案
2025-07-31
未知机构
Cc
你可能感兴趣
【盘中宝】大模型和该领域天然适配,或成为AI落地最佳应用场景,AI应用及政策驱动打开成长空间,这家公司已携手华为共同打造智慧C端产品-20240320
商贸零售
未知机构
2024-03-20
【盘中宝】产业数字化转型的灵魂,AI技术赋能该场景的重要载体,这家公司多款产品通过华为鲲鹏认证
商贸零售
未知机构
2023-09-19
【盘中宝】全国多地正系统性推进该领域发展,行业被认为是最适配AI大模型应用场景之一,这家公司已正式推出相关AI产品
商贸零售
未知机构
2025-04-25
【盘中宝】行业成为推动经济高质量发展的新增长点,这个细分领域空间大有望分享消费品出海红利,这家公司为中国上百家品牌企业出海提供服务-20240208
商贸零售
未知机构
2024-02-08
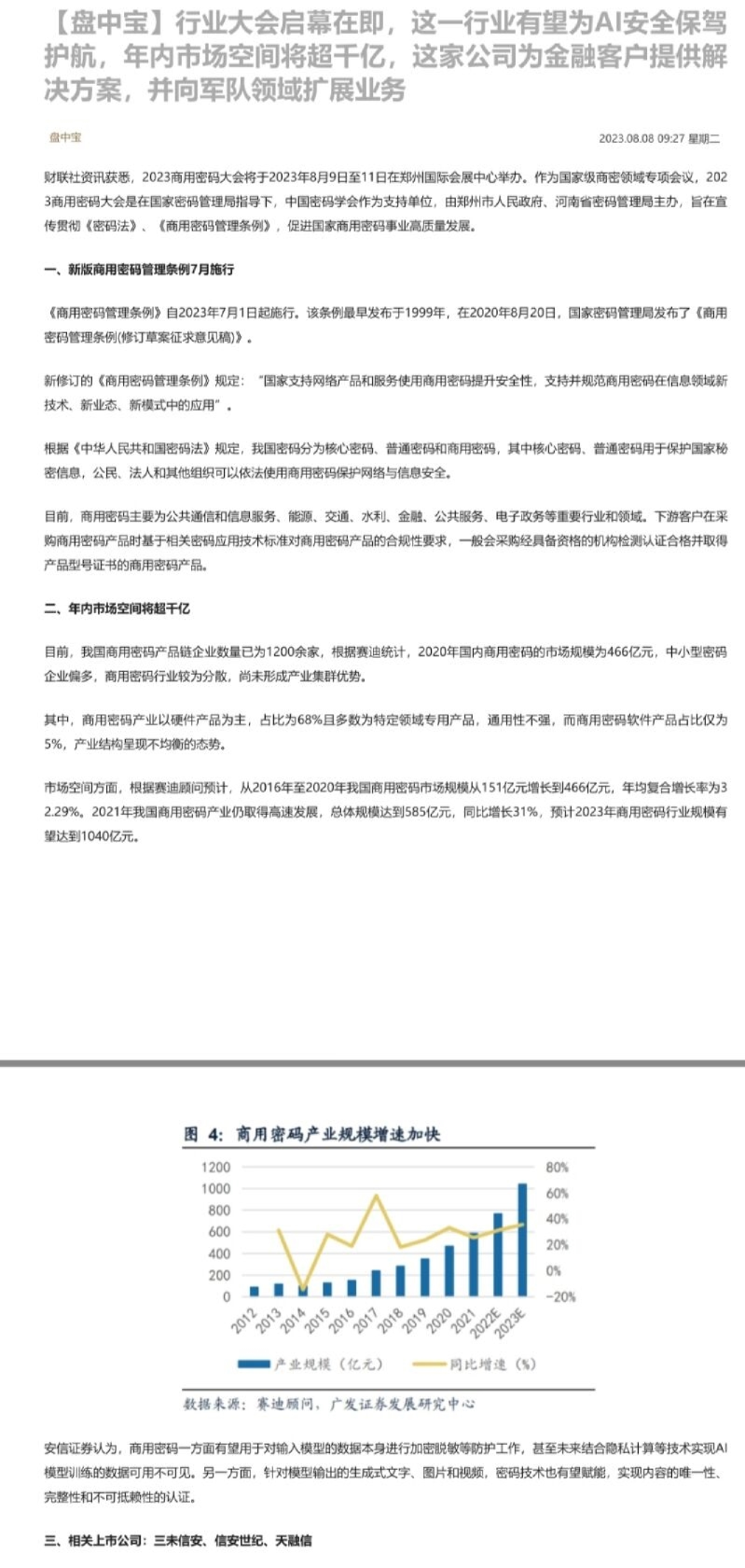
【盘中宝】行业大会启幕在即,这一行业有望为AI安全保驾护航,年内市场空间将超千亿,这家公司为金融客户提供解决方案,并向军队领域扩展业务
商贸零售
未知机构
2023-08-09