登录
注册
个人信息
我的订单
我的报告豆
我的优惠券
我的笔记
我的阅读
我的收藏
我的下载
我的上传
我的订阅
在线客服
退出登录
回到首页
AI
搜索
发现报告
发现数据
发现专题
专题报告
专题百科
研选报告
定制报告
VIP
权益
发现大使
发现一下
行业研究
公司研究
宏观策略
财报
招股书
会议纪要
seedance2.0
低空经济
DeepSeek
AIGC
大模型
当前位置:首页
/
宏观策略
/
报告详情
集运日报:美法院裁定特政府越权关税,今日受宏观因素或反弹,但情绪提振有限,风险偏好者可考虑逢高试空
2025-05-29
新世纪期货
陳寧遠
你可能感兴趣
集运日报:中美原则上达成协议框架,原油大幅反弹,预期上有利好提振,风险偏好者可考虑轻仓逢高试空
商贸零售
新世纪期货
2025-06-12
集运日报:特变量再出变数,班轮公司继续提涨6月下旬运价,盘面区间震荡,风险偏好者可考虑轻仓逢高试空
商贸零售
新世纪期货
2025-06-03
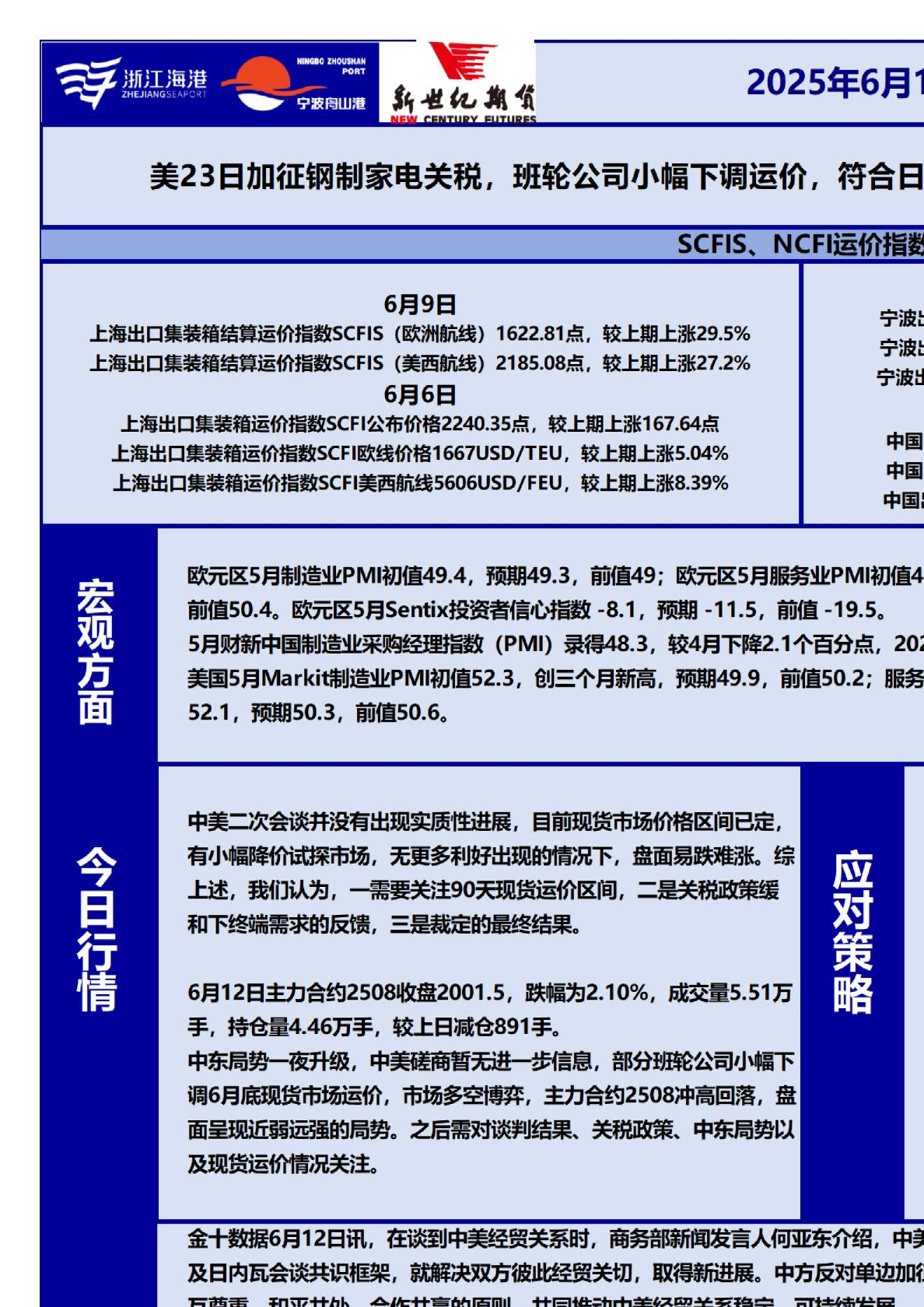
集运日报:美23日加征钢制家电关税,班轮公司小幅下调运价,符合日报判断,风险偏好者可考虑轻仓逢高试空
商贸零售
新世纪期货
2025-06-13
集运日报:CMA再次排班试探红海航行,关注今日中美二次会谈结果,风险偏好者可考虑轻仓逢高试空
商贸零售
新世纪期货
2025-06-09
集运日报:CMA再次排班试探红海航行,关注今日中美二次会谈结果,风险偏好者可考虑轻仓逢高试空
商贸零售
新世纪期货
2025-06-09