登录
注册
个人信息
我的订单
我的报告豆
我的优惠券
我的笔记
我的阅读
我的收藏
我的下载
我的上传
我的订阅
在线客服
退出登录
回到首页
AI
搜索
发现报告
发现数据
发现专题
专题报告
专题百科
研选报告
定制报告
VIP
权益
发现大使
发现一下
行业研究
公司研究
宏观策略
财报
招股书
会议纪要
seedance2.0
低空经济
DeepSeek
AIGC
大模型
当前位置:首页
/
会议纪要
/
报告详情
【机构龙虎榜解读】机器人+减速器+军工,独家供应东风军车轴承,目前旗下拥有的高效率、低振动、薄壁等轴承技术都可应用于-机器人减速器轴承
2025-05-13
未知机构
Explorer丨森
更多研报资讯+V:up0668899
更多研报资讯+V:up0668899
你可能感兴趣
【机构龙虎榜解读】人形机器人+精密减速器+伺服电机,形成了减速器+电机+驱动一体化的产品架构,旗下RV减速器、谐波减速器可应用于六轴机器人..
商贸零售
未知机构
2025-07-15
【机构龙虎榜解读】柔性屏华为汽车电子PET铜箔,具备PET铜箔涉及的磁控溅射技术,研发的光学膜产品系列可应用于VR眼镜、光场屏等领域,目前正在配合送样中,这家公司获净买入
商贸零售
未知机构
2024-01-23
机构龙虎榜解读机器人+固态电池+重大资产重组,在人形机器人方面重点布局精密轴承和丝杠,参股企业固态电池研发正常推进,技术路线覆盖硫化物与聚合物,适配eVTOL等新兴场景,机构大额净买入这家公司
商贸零售
电报解读
2025-09-23
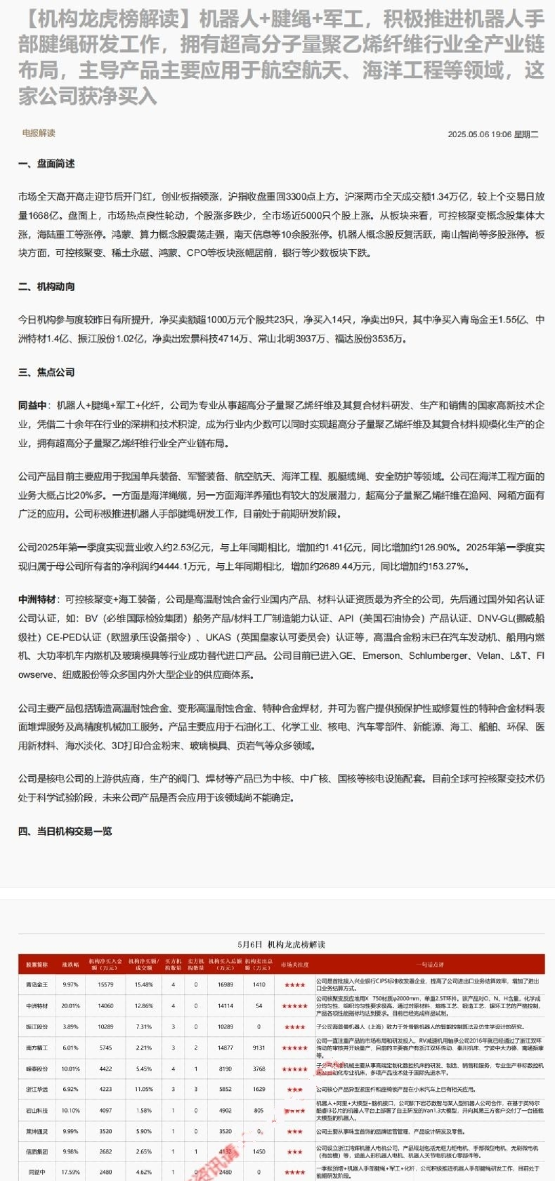
【机构龙虎榜解读】机器人+腱绳+军工,积极推进机器人手部腱绳研发工作,拥有超高分子量聚乙烯纤维行业全产业链布局,主导产品应用于航-空航天、海洋工程
商贸零售
未知机构
2025-05-07
机构龙虎榜解读:机器人+数据中心+变压器,SST样机已完成,适用于HVDC800V数据中心供电架构,产品已广泛应用于百余个数据中心项目,客户涵盖华为、阿里巴巴等,机构大额净买入这家公司
商贸零售
未知机构
2025-10-15