登录
注册
回到首页
AI
搜索
发现报告
发现数据
发现专题
研选报告
定制报告
VIP
权益
发现大使
发现一下
行业研究
公司研究
宏观策略
财报
招股书
会议纪要
海南封关
低空经济
DeepSeek
AIGC
大模型
当前位置:首页
/
公司研究
/
报告详情
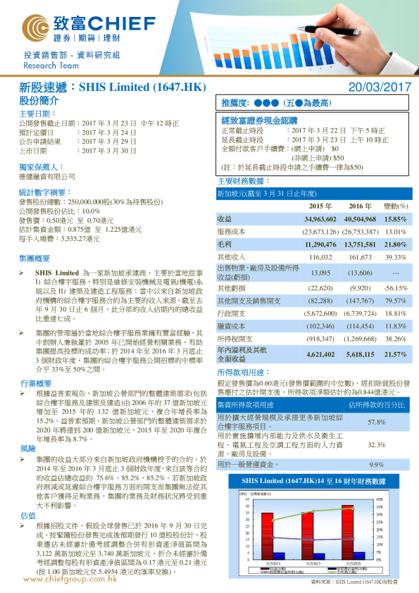
新股研究:SHIS Limited
2017-03-20
长雄证券
我***
你可能感兴趣
新股速递:SHIS Limited
致富证券
2017-03-20
新股研究:Infinity Logistics and Transport Ventures Limited(1442.HK)
长雄证券
2020-01-02
新股研究:WMCH Global Investment Limited
长雄证券
2019-11-15
新股研究:TBK & Sons Holdings Limited
长雄证券
2019-09-16
新股研究:S&T Holdings Limited
长雄证券
2019-08-29