AI智能总结
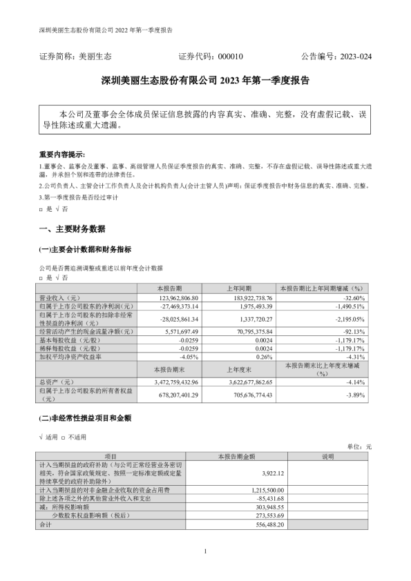
公告编号:2025-024 证券简称:美丽生态 深圳美丽生态股份有限公司2025年第一季度报告 本公司及董事会全体成员保证信息披露的内容真实、准确、完整,没有虚假记载、误导性陈述或重大遗漏。 重要内容提示: 1.董事会、监事会及董事、监事、高级管理人员保证季度报告的真实、准确、完整,不存在虚假记载、误导性陈述或重大遗漏,并承担个别和连带的法律责任。 2.公司负责人、主管会计工作负责人及会计机构负责人(会计主管人员)声明:保证季度报告中财务信息的真实、准确、完整。 3.第一季度报告是否经审计□是否 一、主要财务数据 (一)主要会计数据和财务指标 (二)非经常性损益项目和金额 公司不存在其他符合非经常性损益定义的损益项目的具体情况。 将《公开发行证券的公司信息披露解释性公告第1号——非经常性损益》中列举的非经常性损益项目界定为经常性损益项目的情况说明 □适用不适用 公司不存在将《公开发行证券的公司信息披露解释性公告第1号——非经常性损益》中列举的非经常性损益项目界定为经常性损益的项目的情形。 (三)主要会计数据和财务指标发生变动的情况及原因 二、股东信息 (一)普通股股东总数和表决权恢复的优先股股东数量及前十名股东持股情况表 (二)公司优先股股东总数及前10名优先股股东持股情况表 三、其他重要事项 □适用不适用 四、季度财务报表 (一)财务报表 1、合并资产负债表 编制单位:深圳美丽生态股份有限公司 2、合并利润表 3、合并现金流量表 (二)2025年起首次执行新会计准则调整首次执行当年年初财务报表相关项目情况 □适用不适用 (三)审计报告 第一季度报告是否经过审计□是否公司第一季度报告未经审计。 深圳美丽生态股份有限公司董事会2025年04月28日