登录
注册
回到首页
AI
搜索
发现报告
发现数据
发现专题
研选报告
定制报告
VIP
权益
发现大使
发现一下
行业研究
公司研究
宏观策略
财报
招股书
会议纪要
海南封关
低空经济
DeepSeek
AIGC
大模型
当前位置:首页
/
其他报告
/
报告详情
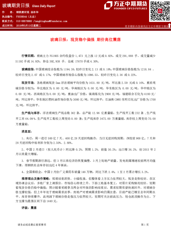
玻璃日报:现货出库好转 期价偏强震荡
2017-03-14
田欣沅
方中中期期货
***
你可能感兴趣
玻璃周报:现货需求好转 期价偏强震荡
方中中期期货
2017-03-19
玻璃日报:需求略有好转 期价偏强震荡
方中中期期货
2017-03-15
玻璃纯碱产业链日报:宏观预期有所好转,玻璃期价偏强震荡
东海期货
2022-11-16
玻璃日报:现货价格上涨 期价震荡偏强
方中中期期货
2017-08-01
玻璃日报:现货稳中偏强 期价高位震荡
方中中期期货
2018-03-13