登录
注册
回到首页
AI
搜索
发现报告
发现数据
发现专题
研选报告
定制报告
VIP
权益
发现大使
发现一下
行业研究
公司研究
宏观策略
财报
招股书
会议纪要
稀土
低空经济
DeepSeek
AIGC
智能驾驶
大模型
当前位置:首页
/
会议纪要
/
报告详情
【风口研报·公司】美进口商品关税税率或降低,这家公司近期公布业绩超预期且在美自主品牌推进顺利,产业链议价权提升,分析师称需理性看待关税对公司基本面影响
2025-04-23
未知机构
郭***
AI智能总结
查看更多
更多研报资讯+V:up0668899
更多研报资讯+V:up0668899
你可能感兴趣
【风口研报·行业】从技术路线谈文生视频模型,分析师称不能忽视该环节对AI视频领域的影响,有望降低计算需求并对行业的竞争格局产生影响;另有公司作为“升学”龙头去年参股了AI芯片独角兽
未知机构
2024-02-21
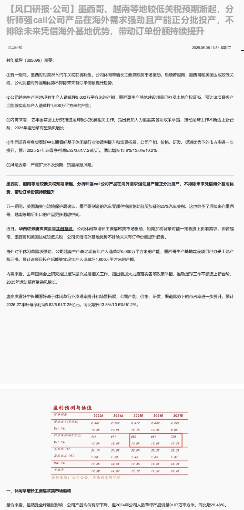
【风口研报·公司】墨西哥、越南等地较低关税预期渐起,分析师强call公司产品在海外需求强劲且产能正分批投产,不排除未来凭借海外基地优势,带动-订单份额持续提升
未知机构
2025-05-06