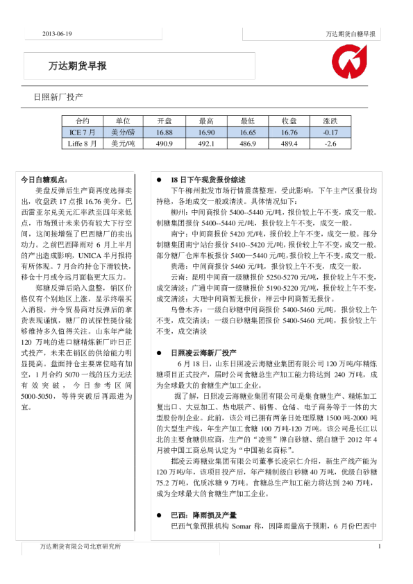
AI智能总结
期货研究报告 商品研究 2025年2月27日 报告内容摘要: 走势评级:碳酸锂——震荡 张岱玮—有色分析师从业资格证号:F03107229投资咨询证号:Z0021531联系电话:0571-28132630邮箱:zhangdaiwei@cindasc.com 2.搭载全固态电池的梅赛德斯-奔驰测试车,于本月正式启动道路测试。测试结果表明,搭载该电池的纯电EQS测试车续航里程增加25%,单次充电续航里程超1,000公里。据悉,此次测试车搭载的固态电池电芯由FactorialEnergy提供,电芯阳极采用锂金属,系统能量密度450Wh/kg; 3.据阿坝州发改委,马尔康金鑫矿业有限公司马尔康党坝锂辉石矿100万吨/年采矿工程改扩建项目获得省发展改革委核准批复。该项目位于马尔康党坝乡境内,项目总投资24.08亿元,通过扩建形成年采选100万吨原矿生产能力,年产17.45万吨锂精矿。 供需逻辑:供给端多重因素影响下,会出现短期的缩减。需求端,25年开年下游已表现出高确定性的需求走强,且有望延续到春节假期。特朗普正式就职截至目前其言论以及签署的行政令均未超出市场预期,意味着当前整体格局尚可以延续,但是后续需要等待进一步的政策落地。 盘面情况:电池级碳酸锂现货2.26日均价7.575万元/吨,环比上一日下跌0.20%;工业级碳酸锂均价7.36万元/吨,环比上一日下跌0.7%。 2505合约收盘价76000元/吨,结算价76220元/吨,跌幅1.12%,基差-250元。仓单日内-665张至44542张。 2.26日盘面弱震荡,午后2时后出现较大幅度的跳水,收盘时稍有回升,但是仍跌破此前的区间低点。 需求端来看,梅奔全固态电池进入装车测试再度引发市场对于固态电池以及全面市场化时间的关注,对于短期来说,仍是偏预期为主,全面落地尚需实践验证。而供给侧的持续放量以及上游的累库确实实在在的对盘面持续造成压力。再者,3月排产数据即便下滑,更大概率无非是略不及预期,全面走弱的可能性不大,因此,思路上以持仓观察为主。 策略建议:持仓 信达期货有限公司CINDAFUTURESCO.LTD杭州市萧山区钱江世纪城天人大厦19-20楼邮编:311200 1.锂产业链价格跟踪(日度) 2.基差、价差 数据来源:SMM,信达期货研究所 数据来源:SMM,信达期货研究所 3.现货价格走势 数据来源:SMM,信达期货研究所 数据来源:SMM,信达期货研究所 数据来源:SMM,信达期货研究所 数据来源:SMM,信达期货研究所 数据来源:SMM,信达期货研究所 数据来源:SMM,信达期货研究所 数据来源:SMM,信达期货研究所 数据来源:SMM,信达期货研究所 4.供需 数据来源:SMM,信达期货研究所 数据来源:SMM,信达期货研究所 数据来源:SMM,信达期货研究所 数据来源:SMM,信达期货研究所 免责声明 本报告由信达期货有限公司(以下简称“信达期货”)制作及发布。 本公司已取得期货交易咨询业务资格,交易咨询业务资格:证监许可【2011】1445号。 本研究报告是基于本公司认为可靠的且目前已公开的信息撰写,本公司力求但不保证该信息的准确性和完整性,因此任何人不得对本报告所载的信息、观点以及数据的准确性、可靠性、时效性及完整性产生任何依赖,且信达期货不对因使用此报告及所载材料而造成的损失承担任何责任。本报告不应取代个人的独立判断。本报告仅反映编写人的不同设想、见解及分析方法。同时,本公司不保证文中观点或陈述不会发生任何变更,在不同时期,本公司可发出与本报告所载资料、意见及推测不一致的报告。 此报告所载的全部内容仅作参考之用。此报告的内容不构成对任何人的投资建议,且信达期货不会因接收人收到此报告而视其为客户。 如果在任何国家或地区管辖范围内,本报告内容或其适用与任何政府机构、监管机构、自律组织或者清算机构的法律、规则或规定内容相抵触,或者信达期货未被授权在当地提供这种信息或服务,那么本报告的内容并不意图提供给这些地区的个人或组织,任何个人或组织也不得在当地查看或使用本报告。本报告所载的内容并非适用于所有国家或地区或者适用于所有人。 除非另有说明,信达期货拥有本报告的版权和/或其他相关知识产权。未经信达期货有限公司事先书面许可,任何单位或个人不得以任何方式复制、转载、引用、刊登、发表、发行、修改、翻译此报告的全部或部分材料、内容。除非另有说明,本报告中使用的所有商标、服务标记及标记均为信达期货所有或经合法授权被许可使用的商标、服务标记及标记。未经信达期货或商标所有权人的书面许可,任何单位或个人不得使用该商标、服务标记及标记。 【 信 达 期 货 简 介 】 信 达 期 货 有 限 公 司 是 专 营 国 内 期 货 业 务 的 有 限 责 任 公 司 , 系 经 中 国 证 券 监 督 管 理 委 员 会 核 发 《 经 营 期货 业 务许 可 证》,浙 江 省工 商 行 政 管 理局 核 准 登 记 注册(统 一 社会 信 用 代 码:913300001000226378),由 信 达 证 券 股 份 有 限 公 司 全 资 控 股 , 注 册 资 本6亿 元 人 民 币 , 是 国 内 规 范 化 、 信 誉 高 的 大 型 期 货 公 司之 一 。 公 司 现 为 中 国 金 融 期 货 交 易 所 全 面 结 算 会 员 单 位 , 为 上 海 期 货 交 易 所 、 郑 州 商 品 交 易 所 、 大 连商 品 交 易 所 全 权 会 员 单 位 , 为 中 国 证 券 业 协 会 观 察 员 、 上 海 国 际 能 源 交 易 中 心 会 员 、 中 国 证 券 投 资 基金 业 协会 观 察 会 员 。 【 全 国 分 支 机 构 】