登录
注册
回到首页
AI
搜索
发现报告
发现数据
发现专题
研选报告
定制报告
VIP
权益
发现大使
发现一下
行业研究
公司研究
宏观策略
财报
招股书
会议纪要
稀土
低空经济
DeepSeek
AIGC
智能驾驶
大模型
当前位置:首页
/
其他报告
/
报告详情
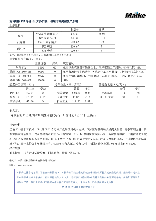
PTA早评:TA短时调整,或难动摇中期向暖格局
2017-02-10
张巧云、李洁
迈科期货
佛***
你可能感兴趣
PTA早评:TA中期向暖未改,短时关注成本支撑表现
迈科期货
2017-02-09
PTA早评:短时板块弱势联动,中期向暖格局仍存
迈科期货
2017-02-22
PTA早评:TA大势向暖,但短时需关注复产影响
迈科期货
2017-02-14
PTA早评:油价反弹助力短时向暖,仍需警惕调整风险
迈科期货
2017-01-12
PTA早评:中期具向暖潜质,短时注意仓量管理
迈科期货
2017-08-10