登录
注册
回到首页
AI
搜索
发现报告
发现数据
发现专题
研选报告
定制报告
VIP
权益
发现大使
发现一下
行业研究
公司研究
宏观策略
财报
招股书
会议纪要
海南封关
低空经济
DeepSeek
AIGC
大模型
当前位置:首页
/
其他报告
/
报告详情
玻璃日报:库存压力较大 玻璃弱势下调
2017-02-07
田欣沅
方中中期期货
墨***
你可能感兴趣
不锈钢日报:库存压力较大成交缓慢,钢厂再次下调4月指导价
华融融达期货
2024-03-19
不锈钢日报:库存压力较大成交缓慢,钢厂再次下调4月指导价
华融融达期货
2024-03-19
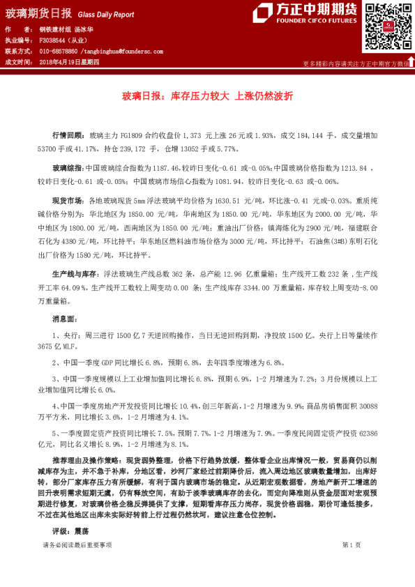
玻璃期货日报:库存压力较大 上涨仍然波折
方正期货
2018-04-19
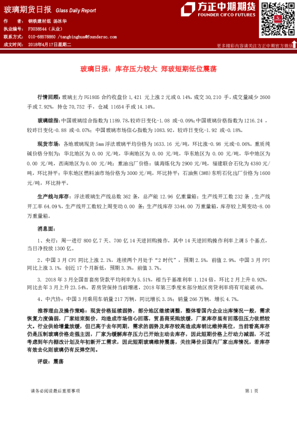
玻璃日报:库存压力较大 郑玻短期低位震荡
方正中期期货
2018-04-17
新能源及有色金属日报:库存压力仍较大,工业硅盘面弱势探底
华泰期货
2025-05-30