AI智能总结
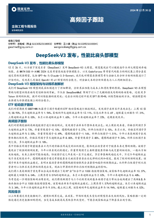
ff DeepSeek-V3发布,性能比肩头部模型 12月26日,幻方旗下深度求索(DeepSeek)发布DeepSeek-V3大模型,模型展现出可以媲美海外头部大模型的卓越性能,在MATH500和AIME2024这类考察高级数学推理能力、以及Codeforces等考察代码能力的测试集上得分甚至超过其他闭源模型,包括GPT-4o与Claude-3.5-Sonnet。我们也对模型在推理思考与金融文本分析方面的性能进行了评估对比,发现其已有接近OpenAI的o1模型的综合能力,对金融文本的分析结果也与人工判断相符合。 DeepSeek-V3模型架构与训练机制解析 我们对DeepSeek-V3模型的底层机制进行了详细解读,分析其在性能与成本上取得优势的原因。DeepSeek-V3在模型架构与模型训练层面均有创新性的贡献,不仅在DeepSeekMoE架构下引入了无辅助损失均衡的路由策略,还使用多Token预测的机制,提升对训练数据的使用效;还在后训练过程中使用SFT微调+RL训练思维链的方法,增强模型的在推理与非推理数据上的综合能力。 ETF轮动因子跟踪 我们对前期使用GBDT+NN机器学习因子构建的ETF轮动策略进行跟踪测试,发现因子在样本外表现出色:上周IC值达38.90%,多头超额收益率为1.94%。策略的年化超额收益率为12.11%,信息比率为0.69,超额最大回撤为17.31%,上周超额收益率0.05%,本月以来超额收益率1.65%,今年以来超额收益率7.22%,近期表现优异。 高频因子跟踪 我们对前期挖掘的高频选股因子进行跟踪测试,发现因子在样本外整体表现出色。就上周表现来看,价格区间因子多头超额收益率0.73%,价量背离因子-0.10%,遗憾规避因子0.27%,斜率凸性因子0.15%。本月以来,价格区间因子多头超额收益率为3.55%,价量背离因子-0.49%,遗憾规避因子-1.16%,斜率凸性因子-1.51%。今年以来高频因子表现整体都比较优秀,价格区间因子多头超额收益率8.80%,价量背离因子2.85%,遗憾规避因子9.24%。斜率凸性因子表现欠佳,多头超额收益率-3.18%。 其中价格区间因子衡量股票在日内不同价格区间成交的活跃程度,能体现出投资者对于股票未来走势的预期。该因子展现出了较强的预测效果,今年以来表现比较稳定。价量背离因子主要衡量股票价格与成交量的相关性,一般而言相关性越低,未来上涨的可能性越高。但该因子近几年表现一直不太稳定,多空净值曲线趋近走平,不过今年超额收益处于历史较高水平。遗憾规避因子通过考察股票当天被投资者卖出后反弹的比例和程度,展现了较好的预测效果。该因子样本外超额收益稳定,表明A股投资者的遗憾规避情绪依然会显著影响股价的预期收益。而斜率凸性因子则从投资者耐心与供求关系弹性的角度出发,刻画订单簿的斜率和凸性对预期收益的影响。 我们将三类高频因子首先等权合成后构建出了高频“金”组合中证1000指数增强策略,该策略年化超额收益率10.37%,超额最大回撤为6.04%。上周录得0.51%的超额收益,本月以来超额收益为2.02%,今年以来超额收益为6.48%。 为考虑进一步增强策略的业绩表现,我们将高频因子与三个比较有效的基本面因子进行等权合成构建出了高频&基本面共振组合中证1000指数增强策略,该策略在样本外超额收益稳定。上周录得1.57%的超额收益,本月以来超额收益为3.34%,今年以来超额收益率为9.01%。截止到上周,该策略的年化超额收益率为14.94%,超额最大回撤为4.52%。 风险提示 以上结果通过历史数据统计、建模和测算完成,在政策、市场环境发生变化时模型存在失效的风险。策略依据一定的假设通过历史数据回测得到,当交易成本提高或其他条件改变时,可能导致策略收益下降甚至出现亏损。 内容目录 一、DeepSeek-V3发布,性能比肩头部模型5 12.1模型推理能力与易错题测评5 1.2.模型金融文本分析能力测评7 二、DeepSeek-V3模型架构与训练机制解析10 2.1模型框架创新:DeepSeekMoE架构与MTP10 2.2后训练引入RL技术对齐人类偏好11 三、ETF轮动策略跟踪12 3.1.ETF轮动因子及策略近期表现12 3.2本周建议关注ETF14 四、高频因子超额收益概览14 五、各类高频因子近期表现跟踪15 5.1高频价格区间因子15 5.2高频量价背离因子16 5.3遗憾规避因子18 5.4斜率凸性因子19 六、基于基本面因子与高频因子构建的中证1000指数增强策略表现21 附录一:高频“金”组合中证1000指数增强策略本周持仓列表23 附录二:高频&基本面共振组合中证1000指数增强策略本周持仓列表24 风险提示25 图表目录 图表1:DeepSeek-V3与其同类产品的基准测试得分对比5 图表2:DeepSeek-V3训练成本展示5 图表3:推理大模型易错题6 图表4:推理大模型易错题回答情况6 图表5:问题1Deepseek-V3回答文本6 图表6:问题2Deepseek-V3回答文本6 图表7:问题4Deepseek-V3回答文本7 图表8:问题5Deepseek-V3回答文本7 图表9:问题6Deepseek-V3回答文本与思维链过程7 图表10:研报文本关键信息8 图表11:DeepSeek-V3对人福医药研报摘要的分析8 图表12:DeepSeek-V3对中航沈飞研报摘要的分析8 图表13:DeepSeek-V3对珀莱雅研报摘要的分析9 图表14:各模型回答总结9 图表15:DeepSeek-V3模型基础架构说明10 图表16:无辅助损失均衡与有辅助损失的专家负载对比11 图表17:无辅助损失均衡策略的对比试验结果11 图表18:MTP策略的对比试验结果11 图表19:各模型在RewardBench上的得分对比12 图表20:自上而下的人工智能ETF轮动策略构建框架12 图表21:ETF轮动因子表现12 图表22:ETF轮动策略净值走势13 图表23:ETF轮动策略主要指标13 图表24:ETF轮动策略近期表现13 图表25:ETF轮动策略最新持仓列表14 图表26:各大类高频因子近期在中证1000指数成分股的选股表现14 图表27:价格区间细分因子近期在中证1000指数成分股的收益表现15 图表28:价格区间细分因子最近一周在中证1000指成分股的收益表现15 图表29:价格区间因子净值曲线16 图表30:价格区间因子近期在中证1000指数成分股的收益表现16 图表31:量价背离细分因子近期在中证1000指数成分股的收益表现16 图表32:量价背离细分因子最近一周在中证1000指成分股的收益表现17 图表33:量价背离因子净值曲线17 图表34:量价背离因子近期在中证1000指数成分股的收益表现17 图表35:遗憾规避细分因子近期在中证1000指数成分股的收益表现18 图表36:遗憾规避细分因子最近一周在中证1000指数成分股的收益表现18 图表37:遗憾规避因子净值曲线18 图表38:遗憾规避因子近期在中证1000指数成分股的收益表现19 图表39:斜率凸性细分因子近期在中证800指数成分股的收益表现19 图表40:斜率凸性细分因子近期在中证800指数成分股的收益表现20 图表41:斜率凸性细分因子净值曲线20 图表42:斜率凸性细分因子近期在中证800指数成分股的收益表现20 图表43:高频“金”组合中证1000指数增强策略净值曲线21 图表44:高频“金”组合中证1000指数增强策略指标21 图表45:高频“金”组合中证1000指数增强策略近期表现22 图表46:高频&基本面共振组合中证1000指数增强策略净值曲线22 图表47:高频&基本面共振组合中证1000指数增强策略指标22 图表48:高频&基本面共振组合中证1000指数增强策略近期表现23 图表49:高频“金”组合中证1000指数增强本周持仓列表23 图表50:高频&基本面共振组合中证1000指数增强策略本周持仓列表24 一、DeepSeek-V3发布,性能比肩头部模型 12月26日,幻方旗下深度求索(DeepSeek)发布DeepSeek-V3大模型,一款混合专家 (MoE)架构的大语言模型,参数量为671B,且为开源大模型。模型展现出可以媲美海外头部大模型的卓越性能,在MATH500和AIME2024这类考察高级数学推理能力、以及Codeforces等考察代码能力的测试集上得分甚至超过其他闭源模型,包括GPT-4o与Claude-3.5-Sonnet。 图表1:DeepSeek-V3与其同类产品的基准测试得分对比 来源:《DeepSeek-V3TechnicalReport》,国金证券研究所 模型除了具有优越的性能,其训练成本也格外低。论文展示了Deepseek-V3模型训练过程中每一步骤的耗时与价格,其中最耗时的预训练步骤平均每万亿token仅需要180K个H800GPU小时,因此整个预训练阶段在deepseek的2048块H800GPU集群上仅需要不到两个月的时间即可完成。假设单块H800显卡每GPU小时的租赁价格为2美元,整体训练的测算成本约为557.6万美元。 图表2:DeepSeek-V3训练成本展示 来源:《DeepSeek-V3TechnicalReport》,国金证券研究所。 当前DeepSeek-V3已经同步上线网页端与API接口,其中API服务定价为每百万输入tokens0.5元(缓存命中)/2元(缓存未命中),每百万输出tokens8元。 1.1模型推理能力与易错题测评 我们也对模型进行了一定测评,展示其在真实推理与金融文本处理方面的能力。 首先是大模型在推理题与笑话上的表现对比,本文特别挑选了6道带有推理属性的易错题,旨在测试模型的真实推理能力与人类对齐的表现。 图表3:推理大模型易错题 编号问题描述正确答案 彩虹岛上有不到100只独角兽,每只独角兽的颜色不是绿色就是黄色。每当午夜钟声响起的时候,一些独 问题1 角兽会改变颜色:昨天,黄色独角兽与绿色独角兽的数量之比为5:6;今天,黄色独角兽与绿色独角兽的75 数量之比为4:3。请问:半夜改变颜色的独角兽的最多可能有多少只? 问题2正10边形的各边所在直线将平面分成多少个部分?51 问题3一个农夫需要运两只鸡过河,一次可以运一人加两只动物,最少需要几次过河?1 问题5 道:"你左!我右!"这个笑话的笑点在哪里?你的回复中有几个字? - 问题6 数字9.8和9.11哪个大? 9.8大 来源:国金证券研究所 问题4骑着电动车回家,在无人的巷子里飙车。突然对面冲出一个大叔,也骑的飞快。眼看就要撞起了。大叔吼- 以下是各个模型的回答情况对比。 图表4:推理大模型易错题回答情况 DeepSeek-V3 o1 o1-mini GPT-4 Gemini-1.5 Gemini-2 DeepSeek-V2 QwenQwQ-32B Kimi 豆包 问题1 正确 正确 16 18 9 11 正确 9 18 77 问题2 正确 正确 56 56 - 56 20 正确 256 46 问题3 正确 正确 4 3 正确 正确 正确 3 3 3 问题4 错误 错误 正确 正确 正确 错误 错误 错误 错误 正确 问题5 错误 正确 错误 错误 错误 错误 错误 错误 错误 错误 问题6 正确 正确 错误 错误 正确 错误 正确 正确 正确 正确 总分 4 5 1 1 3 1 3 2 1 2 来源:ChatGPT,Gemini,DeepSeek,Qwen,Kimi,豆包,国金证券研究所 整体上,在推理与人类对齐方面DeepSeek-V3模型已有接近OpenAI的o1模型的能力,其中四道数学运算的题目DeepSeek-V3能全部答对,但剩下两道偏向于脑筋急转弯的问题则无法给出正确答案,且尝试多次均无法正确回答。 以下为DeepSee