登录
注册
回到首页
AI
搜索
发现报告
发现数据
发现专题
研选报告
定制报告
VIP
权益
发现大使
发现一下
行业研究
公司研究
宏观策略
财报
招股书
会议纪要
海南封关
低空经济
DeepSeek
AIGC
大模型
当前位置:首页
/
其他报告
/
报告详情
热卷周报:下方遇支撑,热卷或将震荡
2017-01-24
董小刚
方中中期期货
持***
你可能感兴趣
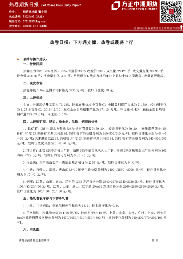
热卷日报:下方遇支撑,热卷或震荡上行
方中中期期货
2016-12-28
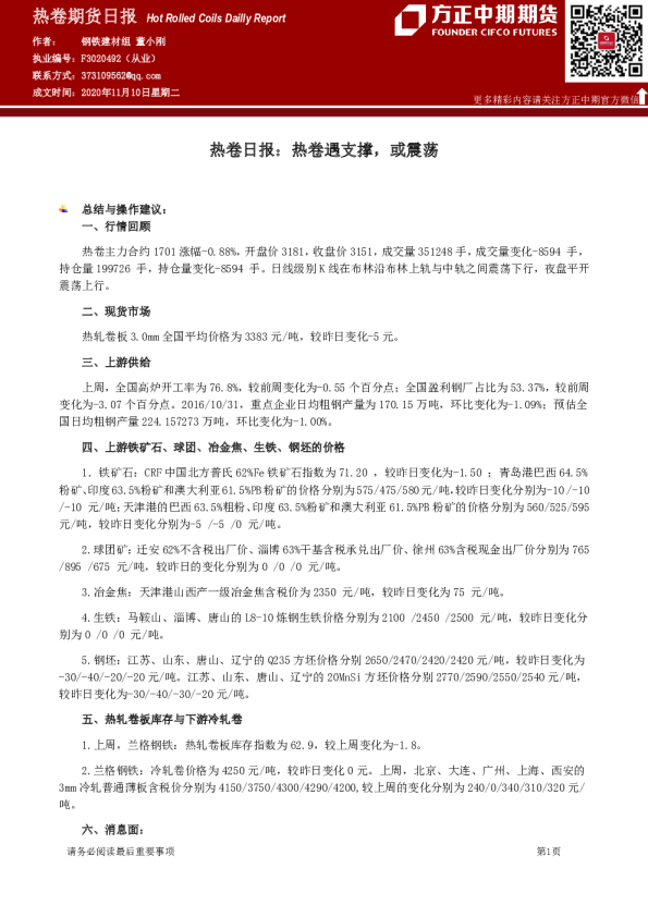
热卷日报:热卷遇支撑,或震荡
方中中期期货
2016-11-22
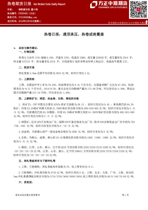
热卷日报:遇顶承压,热卷或将震荡
方正中期期货
2016-10-25
热卷日报:遇顶承压,热卷或将震荡
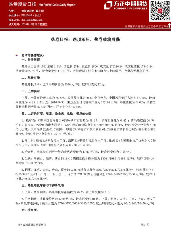
方中中期期货
2016-10-21
热卷周报:房地产市场火爆,热卷或将偏强震荡
方中中期期货
2016-08-29