您的浏览器禁用了JavaScript(一种计算机语言,用以实现您与网页的交互),请解除该禁用,或者联系我们。 [英大期货]:【能源】日报-2024-11-28 - 发现报告

【能源】日报-2024-11-28

2024-11-29 英大期货 章嘉艺
报告封面

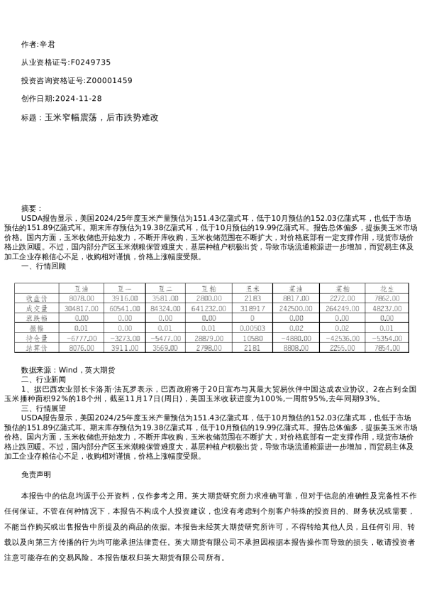
作者:蓝天祥从业资格证号:F3058578投资咨询资格证号:Z0000895创作日期:2024.11.28标题:煤矿新增产能项目持续推进煤价震荡运行 一、市场行情观点 1.操作建议 动力煤产业链企业应充分利用期货期权进行价格风险管理,在无量成交的背景下密切关市场和交易交割规则的完善,把握入市机会。 焦煤产业链企业应充分利用期货进行价格风险规避和市值管理实践,应在规范制度与交易策略方面加强设计与实践探索。 焦炭产业链应充分利用期货进行价格风险规避和市值管理实践,应在规范制度与交易策略方面加强设计与实践探索。 2.市场驱动力 煤炭行业在煤炭市场价格形成机制和煤矿产能储备制度实施指引下,按照国家发改委确定的市场煤价合理区间运行的具体要求,明确煤电将承担保障电力安全和调节功能重要作用的发展定位,明确“下限保煤、上限保电”的煤电价格改革机制定位。在行业内持续增产保供稳价成效显著,持续提升政府、电厂、煤企和流通环节储备能力建设和煤矿产能储备的政策导向下,特别是煤炭由“增产保供稳价”转向“稳产保供”,伴随2025年电煤中长期合同签订工作通知的发布、煤电容量电价机制、煤矿产能储备制度的发布实施。发挥煤炭、煤电兜底保障作用。 叠加新疆库木塔格矿区年产1000万吨煤炭一号露天矿项目举行开工仪式;乌海能源提前36天完成年度煤炭产销任务;2024年10月河南规上原煤产量908.32万吨同比增长3.7%。伴随国民经济稳步发展用电量需求的增长、迎峰度冬的启动和煤炭增产增供保供形式的有效落实,动力煤供消将处于宽平衡格局的延续。 11月18日山东河北等市场主流钢厂计划对湿熄焦炭价格下调50元/吨、干熄焦下调55元/吨,2024年11月8日0时起执行。 截至11月15日纳入电力行业燃料统计的发电集团燃煤电厂日均发电量环比增长9.8%,同比增长2.3%。日均供热量环比增长21.3%,同比减少4.2%。日均电煤耗量环比增长8.0%,同比减少0.4%。其中,海路运输电厂日均耗煤量环比增长9.9%,同比增长10.5%;日均入厂煤量环比增长6.6%,同比增长5.9%。燃煤电厂煤炭库存12710万吨,仍远高于上年同期776万吨。 2024年10月份,重点煤炭企业存煤6900万吨,同比增长3.7%;我国火电厂存煤约2.1亿吨,创历史同期新高,可用约37天。 二、期现货行情回顾 三、煤炭行业要闻 1.乌海能源提前36天完成年度煤炭产销任务 10月28日我的钢铁信息显示:截至2024年10月25日,乌海能源公司商品煤年累计完成1148.28万吨,超年度计划13.28万吨,完成年度计划的101.17%,销售年累计完成1172.96万吨,超年度计划37.96万吨,完成年度计划的103.34%。提前36天完成年度产销任务,能源保供工作保持平稳有力有序。 2.2024年10月河南规上原煤产量908.32万吨同比增长3.7% 11月28日河南省统计局信息显示:10月份,全省规模以上工业原煤产量908.32万吨,同比增长3.7%,增速比9月份提高1.0个百分点,日均产量29.30万吨。1-10月份,全省规模以上工业原煤产量8705.83万吨,同比增长2.2%。同时,10月份,全省规模以上工业发电量241.65亿千瓦时,同比增长11.4%,增速比9月份提高2.8个百分点。 10月份,火电由降转增,由9月份下降0.7%转为增长11.5%;水电增长3.1%,增速比9月份回落40.8个百分点;风电增长18.1%,增速比9月份回落105.2个百分点;太阳能发电下降2.5%,降幅比9月份扩大1.4个百分点;“水风光”等清洁可再生能源发电增长11.2%,增速比9月份回落64.8个百分点。 水电、风电、太阳能等可再生能源发电量539.89亿千瓦时,增长10.3%。 3.新疆库木塔格矿区一号露天矿项目举行开工仪式 11月28日中国新闻网信息显示:26日,新疆库木塔格矿区一号露天矿项目(筹备期)在吐鲁番市鄯善县举行开工仪式,此举标志着库木塔格矿区开发进入实质性阶段。该矿设计产能为1000万吨/年,建设总投资为48.29亿元,建设工期为24个月。项目建成投产后,可安置劳动就业人员900人,年产值30亿元以上,每年可上缴税费近6亿元。吐鲁番市鄯善县煤炭资源富集,已探明储量达420亿吨,是国家能源局公布的新疆“九大煤田”之一。 【碳酸锂】 作者:张明月从业资格证号:F3080273投资咨询资格证号:Z0018558创作日期:2024-11-28标题:玻利维亚将与中企合作开发锂矿 摘要: 据中国驻玻利维亚大使馆27日发布的消息,宁德时代联合体(CBC)与玻利维亚国家锂业公司(YLB)于26日签署协议,合作开采两座万吨级锂矿。中共中央办公厅、国务院办公厅印发《有效降低全社会物流成本行动方案》。方案提出,实施“新三样”物流高效便捷工程。一、行情回顾 根据上海有色金属网数据显示,11月28日,SMM电池级碳酸锂指数价格77942元/吨,环比上一工作日下跌370元/吨; 电池级碳酸锂7.71-7.93万元/吨,均价7.82万元/吨,环比上一工作日下跌400元/吨;工业级碳酸锂7.445-7.545万元/吨,均价7.495万元/吨,环比上一工作日下跌400元/吨。碳酸锂现货成交价格重心持续下移。 期货市场方面,今日主力合约LC2501收盘价至78500元/吨,较上一个交易日持平。二、多空因素 1.玻利维亚将与中企合作开发锂矿 据中国驻玻利维亚大使馆27日发布的消息,宁德时代联合体(CBC)与玻利维亚国家锂业公司(YLB)于26日签署《乌尤尼盐湖碳酸锂生产服务合同》。另据路透社报道,这项合同价值10亿美元,宁德时代联合体将在玻利维亚西南部建造两座碳酸锂生产厂。这两座工厂将坐落在玻利维亚广阔的乌尤尼盐沼上,其中一座年产能为1万吨碳酸锂,另一座为2.5万吨。玻利维亚政府将持有该项目51%的股份。玻总统阿尔塞在仪式上强调,这份合同对玻利维亚“非常有利”,他敦促该国议会尽快批准这份合同,因为该项目将为玻利维亚成为“决定国际锂价格一个非常重要的参与者”铺平道路。2.中办、国办:加强“新三样”出口的国内港口仓储设施建设 中共中央办公厅、国务院办公厅印发《有效降低全社会物流成本行动方案》。方案提出,实施“新三样”物流高效便捷工程。加强电动汽车、锂电池、光伏产品“新三样”出口的国内港口仓储设施建设,支持高效便捷出口。研究出台大容量储能电池、大尺寸光伏组件的仓储和运输相关技术标准,优化完善锂电池运输安全管理规范。开展新能源汽车物流提升工程,加强港口滚装码头建设,鼓励研发应用内河滚装船。探索发展新能源汽车集装箱运输,畅通新能源汽车国内联运通道和跨境物流通道。 3.商务部回应中欧电动汽车反补贴案进展:磋商仍在进行中 11月28日,在商务部例行新闻发布会上,有记者就中国和欧盟即将就电动汽车关税达成涉及最低价格的协议一事提问。商务部发言人表示,妥善处理欧盟对华电动汽车反补贴案,是中欧各界的普遍期待。按照双方达成的原则共识,中欧技术团队围绕价格承诺解决方案开展了密集磋商,经过艰苦努力,取得一定进展。目前磋商仍在进行中。中方希望双方相向而行,按照“务实、平衡”的原则,相互照顾彼此合理关切,回应中欧各界期待,共同推动磋商取得成果。三、观点总结 供需方面,目前碳酸锂价格的利好多来自需求端,特别是新能源汽车需求强劲的带动下,市场对24年剩下的时间内碳酸锂需求持乐观态度。但是市场同时在担心在补贴退坡后,市场可能出现“淡季更淡”的现象,目前下游材料厂对后续订单的实际情况不确定性较高,叠加年末来临去库存预期较强,因此近期采买情绪有所减弱,以谨慎观望为主。 政策方面,短期来看,出口退税率的下调可能将带动11月下旬锂离子电池的出口量,但与此同时退税率的下调可能对出口占比高、议价能力差的企业带来较大的经营压力。从长期来看,《能源法》的出台,以及国家支持可再生能源发展、支持消费的政策相继出台,预计未来纯电动汽车的发展将进一步加快,公共交通乃至中重型货车的新能源替代也将逐步推进。总体来看,碳酸锂价格在年底受到终端需求向好的支撑价格有所反弹,但是由于下游材料厂对年后订单的不确定性较高, 因此近期采买情绪有所减弱,以谨慎观望为主,因此碳酸锂价格也承受一定下行压力。 免责声明: 本报告中的信息均源于公开资料,仅作参考之用。英大期货研究所力求准确可靠,但对于信息的准确性及完备性不作任何保证。不管在何种情况下,本报告不构成个人投资建议,也没有考虑到个别客户特殊的投资目的、财务状况或需要,不能当作购买或出售报告中所提及的商品的依据。本报告未经英大期货研究所许可,不得转给其他人员,且任何引用、转载以及向第三方传播的行为均可能承担法律责任。英大期货有限公司不承担因根据本报告操作而导致的损失,敬请投资者注意可能存在的交易风险。本报告版权归英大期货有限公司所有。 英大期货有限公司地址北京市东城区建国门内大街乙18号院1号楼英大国际大厦二层官网www.ydfut.com.cn客服4000188688