登录
注册
回到首页
AI
搜索
发现报告
发现数据
发现专题
研选报告
定制报告
VIP
权益
发现大使
发现一下
行业研究
公司研究
宏观策略
财报
招股书
会议纪要
稀土
低空经济
DeepSeek
AIGC
智能驾驶
大模型
当前位置:首页
/
其他报告
/
报告详情
白糖周报:等待第二批国储糖成交情况指引
2016-12-26
郭凌灵
中财期货
后***
你可能感兴趣
白糖周报:关注第二批国储糖成交情况
中财期货
2016-12-19
白糖日报:郑糖震荡上涨盘后国储第二批30万吨抛储政策公布
银河期货
2016-12-16
早评:糖价反弹通道内震荡等待指引,棉花现货价格回升关注成交情况
迈科期货
2018-05-28
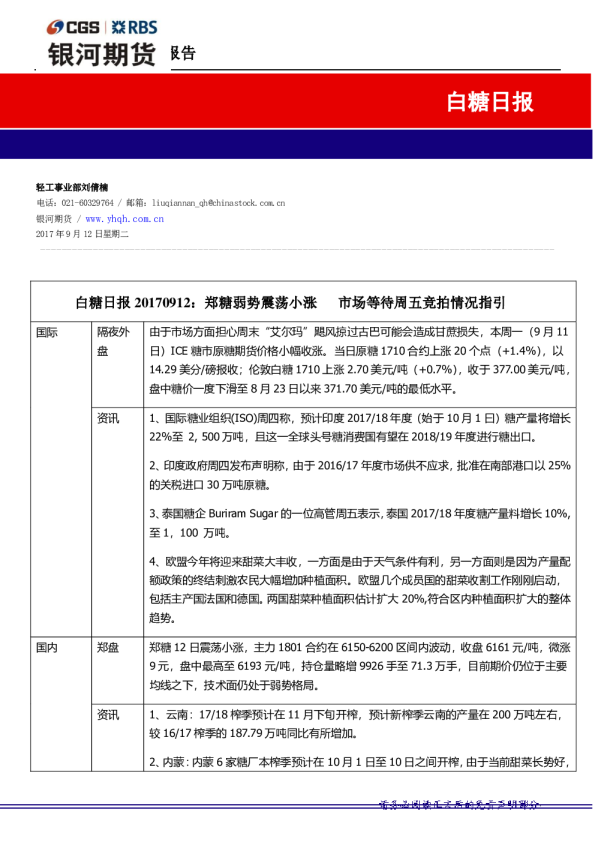
白糖日报:郑糖弱势震荡小涨市场等待周五竞拍情况指引
银河期货
2017-09-12
白糖早报:国储抛糖,关注其成交
信达期货
2011-02-28