AI智能总结
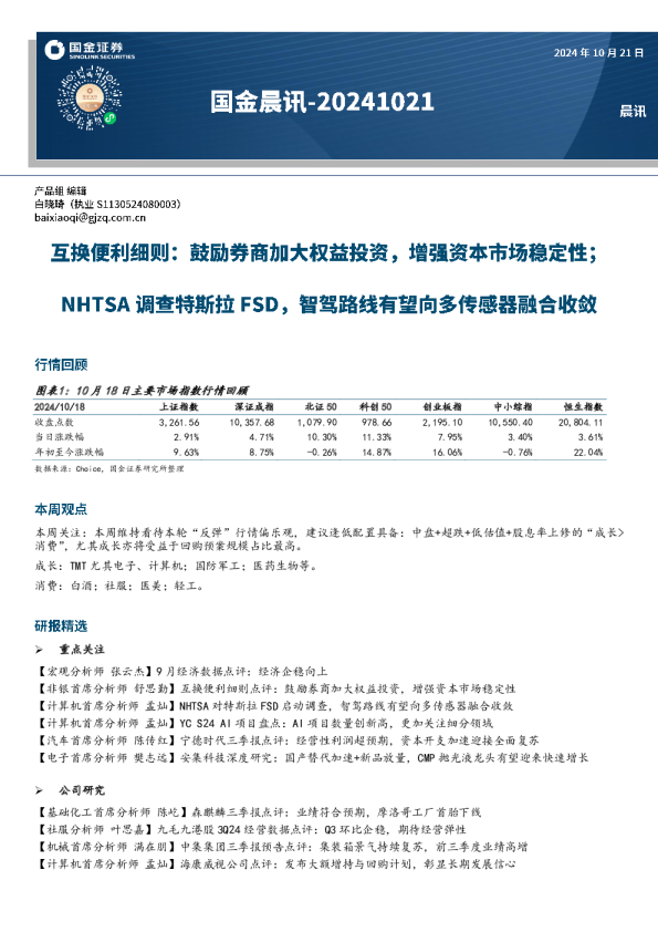
事件 10月18日,央行与证监会联合印发《关于做好证券、基金、保险公司互换便利(SFISF)相关工作的通知》(以下简称“细则”),向参与互换便利操作各方明确业务流程、操作要素、交易双方权利义务等内容。同日,证监会公告已经同意中信证券等20家公司开展互换便利操作。 核心观点: 综合来看,SFISF利好券商权益自营加杠杆,加杠杆方向或以价值蓝筹、高股息股票为主。首先,加杠杆资金成本较低,包括互换费率+回购利率,我们认为可能在1.9%~2.3%。其次,风控指标的针对性调整一方面减轻SFISF对券商风控指标带来的压力,另一方面也打开了权益自营加杠杆空间。第三,由于对冲比例低,且允许投资计入其他权益工具(即价格波动计入OCI不影响损益),券商或倾向采取高股息策略,降低市场风险影响的同时获取相对稳定收益。 一、细则对业务流程进行了明确:即互换操作、机构融资和机构投资三步骤。 (1)互换操作,即机构质押证券从央行换入国债或央票。①质押品:债券、股票ETF、沪深300成分股和公募REITs等。②期限:1年,可提前到期经申请同意可展期。③互换费率:由参与机构招投标确定。【我们认为或参考最新央行票据互换工具费率,费率为0.1%】④质押率/补仓线:不高于90%/不低于75%,质押率根据质押品风险特征分档设置。⑤互换便利操作中借出的国债或互换央票利息归央行所有。【同理,质押证券的利息/股利也应归机构所有】 (2)机构融资,即机构用换入的国债或央票在银行间回购融资。①回购而非卖出。互换操作换入国债或央票只能在银行间市场回购融资,不得卖出。【对债市影响较小】②回购利率:参考银行间质押式回购利率。【最新R007/R1Y分别1.81%/2.15%】③互换便利换入国债或央票的融资行为不占用银行间市场借贷规模,不计入债券交易正回购余额。 【以防挤占券商固收业务部门加杠杆空间】 (3)机构投资,即机构用融到的资金开展自营和做市。①只能投向资本市场。细则要求证券公司参与互换便利相关融资资金的投资,应当按照“专款专用,封闭管理”的原则,通过向证券交易所备案的专用账户开展自营投资和做市交易,确保资金投向符合政策要求。②融资资金可部分用于对冲互换便利方向性投资的市场风险,原则上不得超过融资资金规模的10%。③细则提到“对符合条件的投资,经公司内部评估后可归入其他权益工具核算”。【其他权益工具主要为高股息类权益资产】 二、细则对券商通过SFISF持有证券的风控指标计算做了针对性调整。 (1)换入的国债或央票不计入“非权益自营/净资本”指标,换入的股票不计入“权益自营/净资本”。【换入的股票不计入“权益自营/净资本”这一规定相当于是突破了此前券商权益自营业务对使用杠杆资金的限制】 (2)质押资产按当前自营持仓计算各项风控指标,无需调整为“已冻结或质押”。【不影响券商的流动性覆盖率】 (3)换入的国债或央票以及回购融资后持有的权益类资产,不计入表内资产,减半计算市场风险和所需稳定资金,【按表外资产处理,不影响杠杆率,减半计算市场风险和所需稳定资金有助于减轻SFISF对风险覆盖率和净稳定资金率的带来的压力】 投资建议: SFISF引导机构资金逆周期布局,有助于增强资本市场稳定性,提高市场风险偏好,券商权益投资和做市的空间进一步打开,有望在合理控制风险下增厚业绩,建议关注风控指标偏紧、杠杆率较高和机构业务较强的头部券商。 风险提示: 政策落地不及预期;权益市场极端波动风险;机构化进程不及预期;宏观经济复苏不及预期。 行业投资评级的说明: 买入:预期未来3-6个月内该行业上涨幅度超过大盘在15%以上;增持:预期未来3-6个月内该行业上涨幅度超过大盘在5%-15%;中性:预期未来3-6个月内该行业变动幅度相对大盘在-5%-5%;减持:预期未来3-6个月内该行业下跌幅度超过大盘在5%以上。 扫码获取更多服务 行业点评 特别声明: 国金证券股份有限公司经中国证券监督管理委员会批准,已具备证券投资咨询业务资格。 形式的复制、转发、转载、引用、修改、仿制、刊发,或以任何侵犯本公司版权的其他方式使用。经过书面授权的引用、刊发,需注明出处为“国金证券股份有限公司”,且不得对本报告进行任何有悖原意的删节和修改。 本报告的产生基于国金证券及其研究人员认为可信的公开资料或实地调研资料,但国金证券及其研究人员对这些信息的准确性和完整性不作任何保证。本报告反映撰写研究人员的不同设想、见解及分析方法,故本报告所载观点可能与其他类似研究报告的观点及市场实际情况不一致,国金证券不对使用本报告所包含的材料产生的任何直接或间接损失或与此有关的其他任何损失承担任何责任。且本报告中的资料、意见、预测均反映报告初次公开发布时的判断,在不作事先通知的情况下,可能会随时调整,亦可因使用不同假设和标准、采用不同观点和分析方法而与国金证券其它业务部门、单位或附属机构在制作类似的其他材料时所给出的意见不同或者相反。 本报告仅为参考之用,在任何地区均不应被视为买卖任何证券、金融工具的要约或要约邀请。本报告提及的任何证券或金融工具均可能含有重大的风险,可能不易变卖以及不适合所有投资者。本报告所提及的证券或金融工具的价格、价值及收益可能会受汇率影响而波动。过往的业绩并不能代表未来的表现。 客户应当考虑到国金证券存在可能影响本报告客观性的利益冲突,而不应视本报告为作出投资决策的唯一因素。证券研究报告是用于服务具备专业知识的投资者和投资顾问的专业产品,使用时必须经专业人士进行解读。国金证券建议获取报告人员应考虑本报告的任何意见或建议是否符合其特定状况,以及(若有必要)咨询独立投资顾问。报告本身、报告中的信息或所表达意见也不构成投资、法律、会计或税务的最终操作建议,国金证券不就报告中的内容对最终操作建议做出任何担保,在任何时候均不构成对任何人的个人推荐。 在法律允许的情况下,国金证券的关联机构可能会持有报告中涉及的公司所发行的证券并进行交易,并可能为这些公司正在提供或争取提供多种金融服务。 本报告并非意图发送、发布给在当地法律或监管规则下不允许向其发送、发布该研究报告的人员。国金证券并不因收件人收到本报告而视其为国金证券的客户。本报告对于收件人而言属高度机密,只有符合条件的收件人才能使用。根据《证券期货投资者适当性管理办法》,本报告仅供国金证券股份有限公司客户中风险评级高于C3级(含C3级)的投资者使用;本报告所包含的观点及建议并未考虑个别客户的特殊状况、目标或需要,不应被视为对特定客户关于特定证券或金融工具的建议或策略。对于本报告中提及的任何证券或金融工具,本报告的收件人须保持自身的独立判断。使用国金证券研究报告进行投资,遭受任何损失,国金证券不承担相关法律责任。 若国金证券以外的任何机构或个人发送本报告,则由该机构或个人为此发送行为承担全部责任。本报告不构成国金证券向发送本报告机构或个人的收件人提供投资建议,国金证券不为此承担任何责任。 此报告仅限于中国境内使用。国金证券版权所有,保留一切权利。 上海北京深圳 电话:021-80234211 邮箱:researchsh@gjzq.com.cn邮编:201204 地址:上海浦东新区芳甸路1088号 紫竹国际大厦5楼 电话:010-85950438 邮箱:researchbj@gjzq.com.cn邮编:100005 地址:北京市东城区建内大街26号 新闻大厦8层南侧 电话:0755-86695353 邮箱:researchsz@gjzq.com.cn邮编:518000 地址:深圳市福田区金田路2028号皇岗商务中心 18楼1806 【小程序】 国金证券研究服务 【公众号】国金证券研究