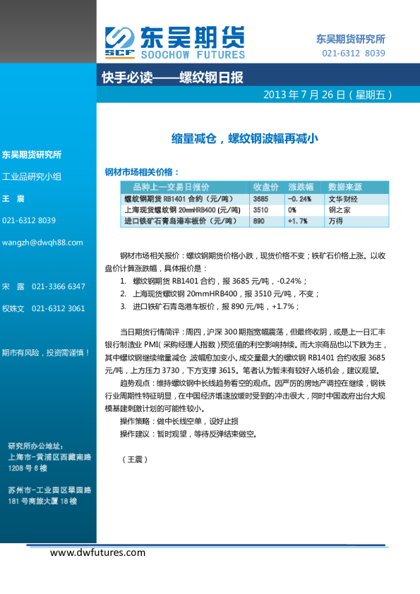
您的浏览器禁用了JavaScript(一种计算机语言,用以实现您与网页的交互),请解除该禁用,或者联系我们。 [AETOS]:黄金继续震荡,波幅有所减小 - 发现报告

黄金继续震荡,波幅有所减小

2016-12-22 AETOS 笑而不语
报告封面