AI智能总结
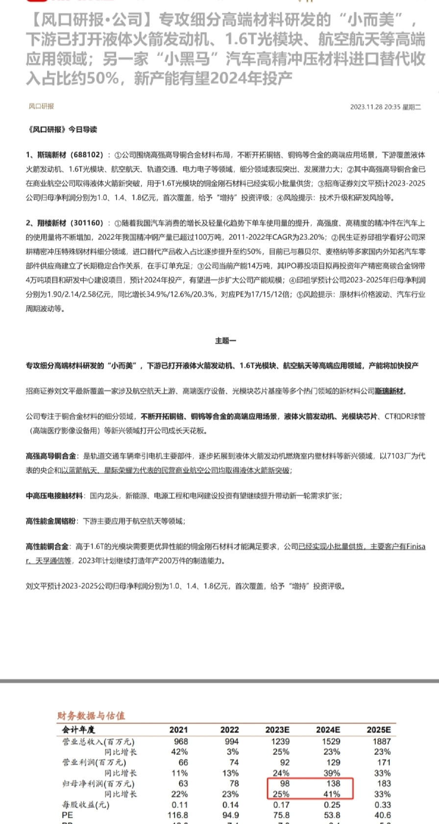
电力电子及自动化 斯瑞新材(688102.SH) 买入-B(维持) 高端铜基合金制造商,拓展商业航天与光模块应用领域 2024年10月9日 公司研究/深度分析 投资要点: 专注高性能铜合金材料,布局多领域稳步成长。公司深耕铜合金领域多年,以铜基特种材料的制备技术为核心,从中高压电接触材料及制品业务起步,开拓了高性能金属铬粉、CT和DR球管组件、火箭燃烧室内壁材料、光模块基座/外壳等核心技术应用。公司依托核心生产技术,不断拓展下游细分应用领域,营收与利润保持双增长,2024年上半年公司实现营收6.24亿元,同比增加11.48%;实现归母净利润5594万元,同比增加6.28%;实现扣非归母净利润5108万元,同比增加27.18%;后续随着液体火箭发动机推力室项目、光模块配套产业链项目以及医疗项目等新建产能的持续释放,公司盈利能力有进一步提升的空间。 资料来源:最闻 火箭发动机推力室内壁:受益于商业航天加速发展。低轨空间轨道和卫星频段的资源抢夺致我国卫星互联网星座必须提速建设,发射能力是决定搞建设进度的关键。2023年全球火箭发射次数为223次,其中美国发射次数为109次,中国发射次数为67次;2024年我国预计实施100次左右发射任务,预计2025、2026年分别进行120、156次发射任务,则2024-2026年对火箭发动机推力室的需求分别为1100、1320、1716套。G60与GW星座如按计划部署,则平均每年发射1000+颗卫星,随着我国商业航天发射活动日益活跃,市场空间得到进一步释放;公司2024-2026年火箭发动机推力室内壁产能分别为140、280、500套,扩产产能投入使用或快速释放业绩。 光模块基座/外壳:高算力提出材料替换需求。光模块正逐渐向更高速率、更大规模、更低功率、更加稳定等方向发展,对光模块散热提出更高的要求,预计到2027年800G及以上光模块市场规模占比将超过50%。钨铜合金可满足400G、800G、1.6T光模块需求,同时还具有耐高温、耐磨和抗氧化等性能,可延长光模块的使用寿命。 分析师: 李旋坤执业登记编码:S0760523110004邮箱:lixuankun@sxzq.com CT/DR球管零组件:受益于频繁更换的存量市场和国产替代的增量市场。球管是CT机的核心部件,多个零部件普遍依赖进口,公司已实现批量生产并稳定向西门子、上海联影、昆山医源等主要设备及球管生产商供货。预计亚太地区CT设备市场规模年均复合增长率约为6.5%,我国每百万人CT设备保有量仅为美国的三分之一,具有较大的增长空间。同时,维保市场对CT球管也有巨大需求,我国CT保有量约为5.5万台,每年替换球管需求量约为3-10万只。 研究助理: 刘聪颖邮箱:liucongying@sxzq.com 传统业务:保障公司稳健、高质量发展。中高压电接触材料是公司的核心业务,客户覆盖了西门子、ABB、伊顿、施耐德、西电集团等全球知名的 电气设备制造商,受益于全球电力需求增长与能源转型。端环和导条应用于轨道车辆的牵引电机,随着铁路货车与动车组拥有量不断增加,以及存量动车组逐渐进入高级维修阶段,公司端环、导条业务有望稳健增长。全球连接器市场规模预计到2024年增长到954亿美元,高强高导铜合金是高端连接器的重要原材料,存在国产替代空间。高性能金属铬粉主要应用于高端制造领域,公司打破了国外的技术垄断,建立了国内独一无二的低温研磨金属铬粉生产线,铬粉质量有效提升,能够替代从法国进口的高端金属铬制品,并将产品销往世界,主要服务客户包括GFE、西门子、西部超导等国内外知名企业。 盈利预测、估值分析和投资建议:预计公司2024-2026年分别实现净利润1.27/1.65/2.25亿元,同比增速分别为29.6%/29.1%/37.0%,对应EPS为0.18/0.23/0.31元,对应9月30日收盘价8.88元,PE为50.7/39.3/28.6倍,维持“买入-B”评级。 风险提示:技术升级迭代风险;研发失败或技术未实现产业化风险;新产品市场开拓不及预期风险;原材料价格大幅波动及套期保值管理风险;贸易政策与汇率波动风险等。 目录 1.高端铜基合金材料制造商,布局多领域稳步成长.......................................................................................................7 1.1专注高性能铜合金材料,细分领域技术领先.........................................................................................................71.2研发投入不断增加,营收与利润保持双增长.........................................................................................................81.3拓展产业布局提升核心竞争力,股权激励彰显发展信心...................................................................................10 2.新兴业务逐步释放产能,为公司带来新的增长极.....................................................................................................12 2.1液体火箭发动机推力室内壁产品已量产,商业航天迎来收获期.......................................................................122.2光模块基座与外壳:高散热需求为钨铜合金打开市场空间...............................................................................152.3CT/DR球管零组件:国产化需求迫切,市场规模超百亿...................................................................................17 3.传统业务保障公司稳健、高质量发展.........................................................................................................................22 3.1中高压触头:高压开关关键材料,电力装备需求稳定增长...............................................................................223.2端环和导条:受益于轨道交通的存量与替换需求...............................................................................................253.3连接器:主要应用在5G通讯与新能源汽车领域................................................................................................273.4高性能金属铬粉:受益于高温合金与高端靶材需求增长...................................................................................29 4.盈利预测.........................................................................................................................................................................32 5.风险提示.........................................................................................................................................................................34 图表目录 图1:斯瑞新材历史沿革...................................................................................................................................................7图2:斯瑞新材股权结构...................................................................................................................................................7图3:斯瑞新材营业收入不断增长...................................................................................................................................9图4:斯瑞新材利润增速常年维持20%以上..................................................................................................................9图5:斯瑞新材营收结构...................................................................................................................................................9图6:斯瑞新材主要产品毛利率.......................................................................................................................................9图7:斯瑞新材净利率整体呈提升态势.........................................................................................................................10图8:斯瑞新材研发费用率提升明显.............................................................................................................................10图9:中美火箭发射次数均刷新历史纪录...........................................................................................................