登录
注册
个人信息
我的订单
我的报告豆
我的优惠券
我的笔记
我的阅读
我的收藏
我的下载
我的上传
我的订阅
在线客服
退出登录
回到首页
AI
搜索
发现报告
发现数据
发现专题
专题报告
专题百科
研选报告
定制报告
VIP
权益
发现大使
发现一下
行业研究
公司研究
宏观策略
财报
招股书
会议纪要
seedance2.0
低空经济
DeepSeek
AIGC
大模型
当前位置:首页
/
其他报告
/
报告详情
你问我答:玻璃企业生存困境如何破?
2024-07-23
周小燕
安信期货
善护念
你可能感兴趣
【国投安信|化工视点】:你问我答:玻璃市场雨季困局难破
商贸零售
安信期货
2024-07-05
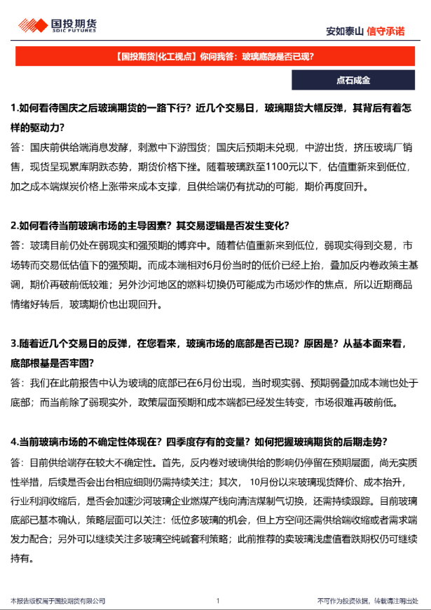
化工视点:你问我答:玻璃底部是否已现?
商贸零售
国投期货
2025-10-30
【化工视点】你问我答:玻璃媒体互动
商贸零售
安信期货
2024-05-11
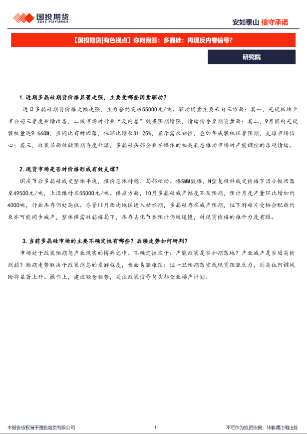
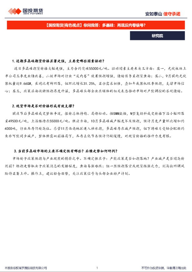
【有色视点】你问我答:多晶硅,再现反内卷信号?
商贸零售
国投期货
2025-11-03
国投期货:有色视点:你问我答:多晶硅:再现反内卷信号?
商贸零售
国投期货
2025-11-01