登录
注册
回到首页
AI
搜索
发现报告
发现数据
发现专题
研选报告
定制报告
VIP
权益
发现大使
发现一下
行业研究
公司研究
宏观策略
财报
招股书
会议纪要
稀土
低空经济
DeepSeek
AIGC
智能驾驶
大模型
当前位置:首页
/
宏观策略
/
报告详情
宏观金融早报:美9月JOLTS职位空缺低于预期,国内外贸数据差于预期,期指震荡
2016-11-09
沈文卓、王俊启、倪筱玮
浙商期货
点***
你可能感兴趣
宏观金融早报:美5月JOLTS职位空缺数高位下滑,国内改革预期偏暖,期指震荡偏强
浙商期货
2016-07-13
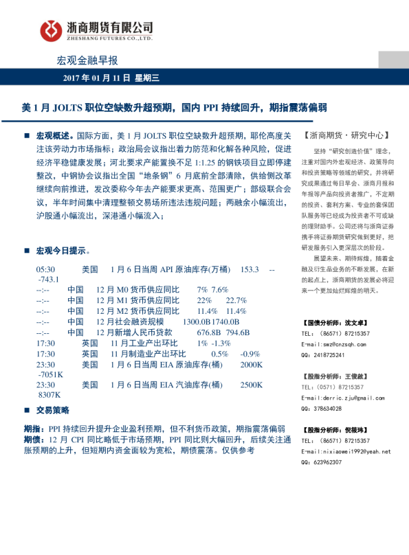
宏观金融早报:美1月JOLTS职位空缺数升超预期,国内PPI持续回升,期指震荡偏弱
浙商期货
2017-01-11
宏观金融早报:中国9月通胀数据符合预期,美8月JOLTS职位空缺续创历史新高
浙商期货
2018-10-17
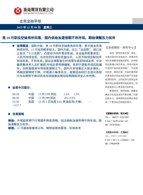
宏观金融早报:美10月职位空缺有所回落,国内供给加速预期不利市场,期指调整压力犹存
浙商期货
2015-12-09
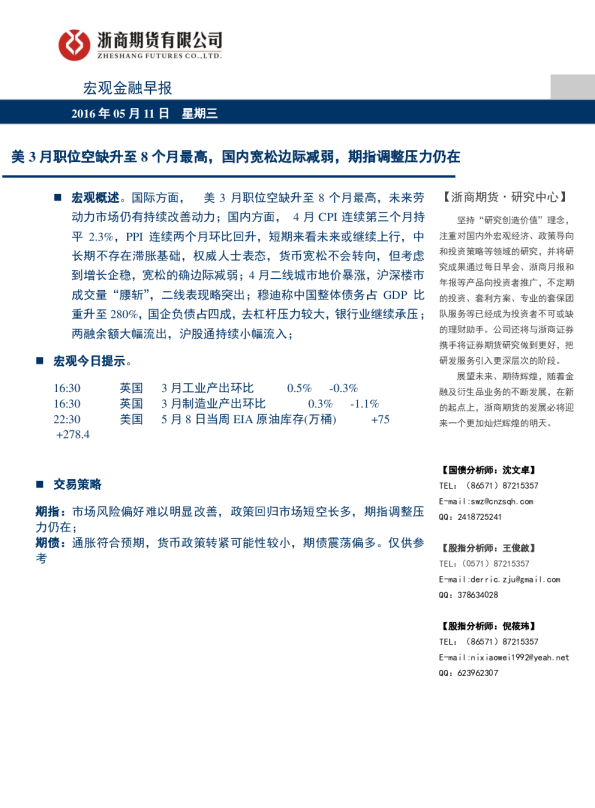
宏观金融早报:美3月职位空缺升至8个月最高,国内宽松边际减弱,期指调整压力仍在
浙商期货
2016-05-11