登录
注册
回到首页
AI
搜索
发现报告
发现数据
发现专题
研选报告
定制报告
VIP
权益
发现大使
发现一下
行业研究
公司研究
宏观策略
财报
招股书
会议纪要
海南封关
低空经济
DeepSeek
AIGC
大模型
当前位置:首页
/
其他报告
/
报告详情
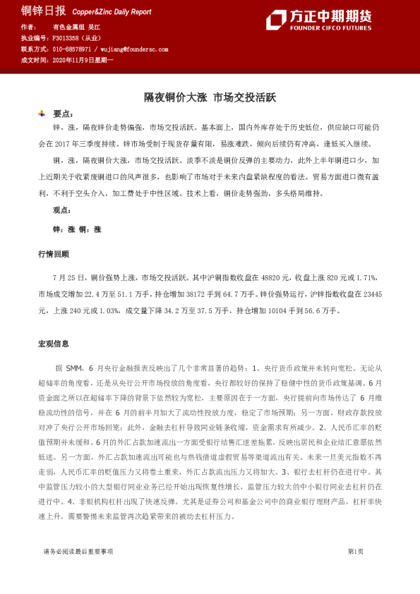
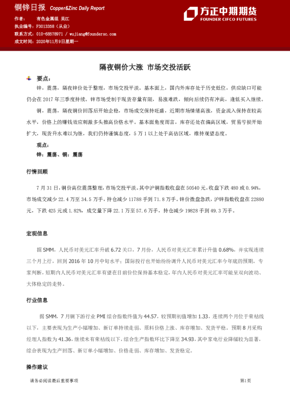
铜锌日报:市场交投回落 铜价处于调整
2016-10-27
吴江
方中中期期货
孙***
你可能感兴趣
铜锌日报:隔夜铜价大涨市场交投活跃
方中中期期货
2017-07-26
铜锌日报:隔夜铜价大涨市场交投活跃
方中中期期货
2017-08-02
金属锌日评报告:市场交投谨慎,锌价冲高回落
广州期货
2016-11-04
铜锌日报:市场情绪脆弱,铜价延续小幅调整
宏源期货
2020-10-30
铜锌日报:市场资金偏紧 铜价延续回落
方中中期期货
2017-01-04