登录
注册
回到首页
AI
搜索
发现报告
发现数据
发现专题
研选报告
定制报告
VIP
权益
发现大使
发现一下
行业研究
公司研究
宏观策略
财报
招股书
会议纪要
seedance2.0
低空经济
DeepSeek
AIGC
大模型
当前位置:首页
/
其他报告
/
报告详情
白糖日报:郑糖高位回调广西9月产销数据影响偏空
2016-10-11
方慧玲
银河期货
偏***
你可能感兴趣
银河4月6日白糖日报:郑糖减仓回调 广西3月产销数据略好于预期
银河期货
2016-04-06
产销数据预期偏空,郑糖延续回调走势
瑞达期货
2015-09-01
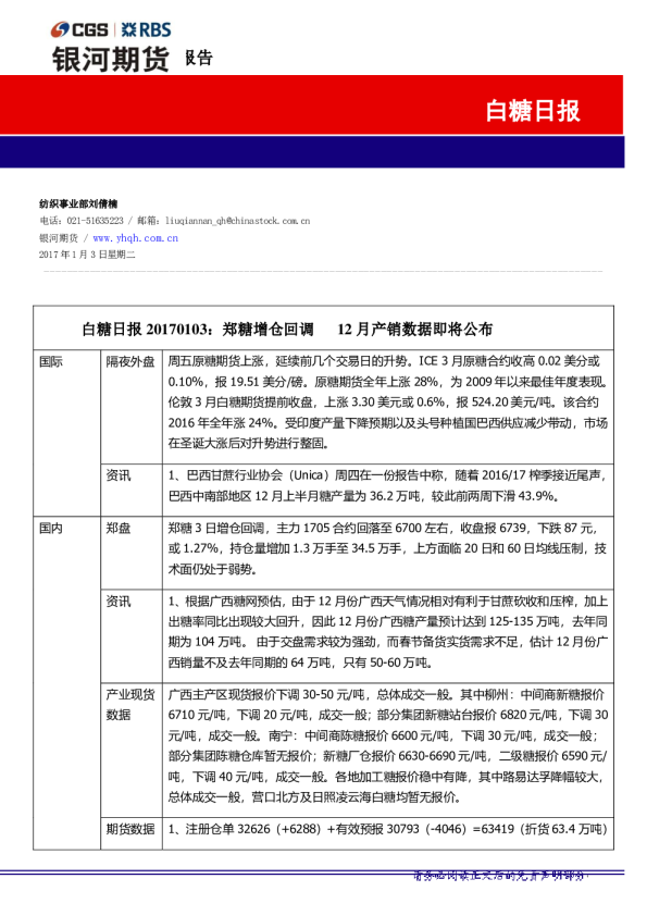
白糖日报:郑糖增仓回调12月产销数据即将公布
银河期货
2017-01-03
白糖日报:郑糖下破6300一线,广西及全国8月产销数据符合预期
银河期货
2017-09-06
白糖日报:郑糖减仓下跌 广西、云南6月产销数据公布
银河期货
2016-07-05