登录
注册
个人信息
我的订单
我的报告豆
我的优惠券
我的笔记
我的阅读
我的收藏
我的下载
我的上传
我的订阅
在线客服
退出登录
回到首页
AI
搜索
发现报告
发现数据
发现专题
专题报告
专题百科
研选报告
定制报告
VIP
权益
发现大使
发现一下
行业研究
公司研究
宏观策略
财报
招股书
会议纪要
seedance2.0
低空经济
DeepSeek
AIGC
大模型
当前位置:首页
/
会议纪要
/
报告详情
【风口研报·公司】低空通信卫星网络设备AI算力,这家公司作为央企上市平台率先卡位高景e气赛道,有望受益低空经济卫星互联网蓝海市场;另有公司2月便和知名主机厂商合作研发并生产eVTOL
2024-03-31
-
未知机构
落枫
你可能感兴趣
【风口研报·公司】”空芯光纤” 有望成为未来AI算力低延时要求最佳解决方案,这家公司已完成阶段性开发并与相关企业进行接洽;卡位低空经济“卖水人”,公司积极打造低空监视低空飞行管理安全防控产品体系
商贸零售
未知机构
2024-03-20
【风口研报·公司】固态电池迎技术突破,这家公司刚刚和国内知名高校企业展开合作,有望助推短刀片固态锂电池科技成果尽快量产并进入国内外市场;另有公司兼具高股息和高成长双重亮点
商贸零售
未知机构
2024-01-09
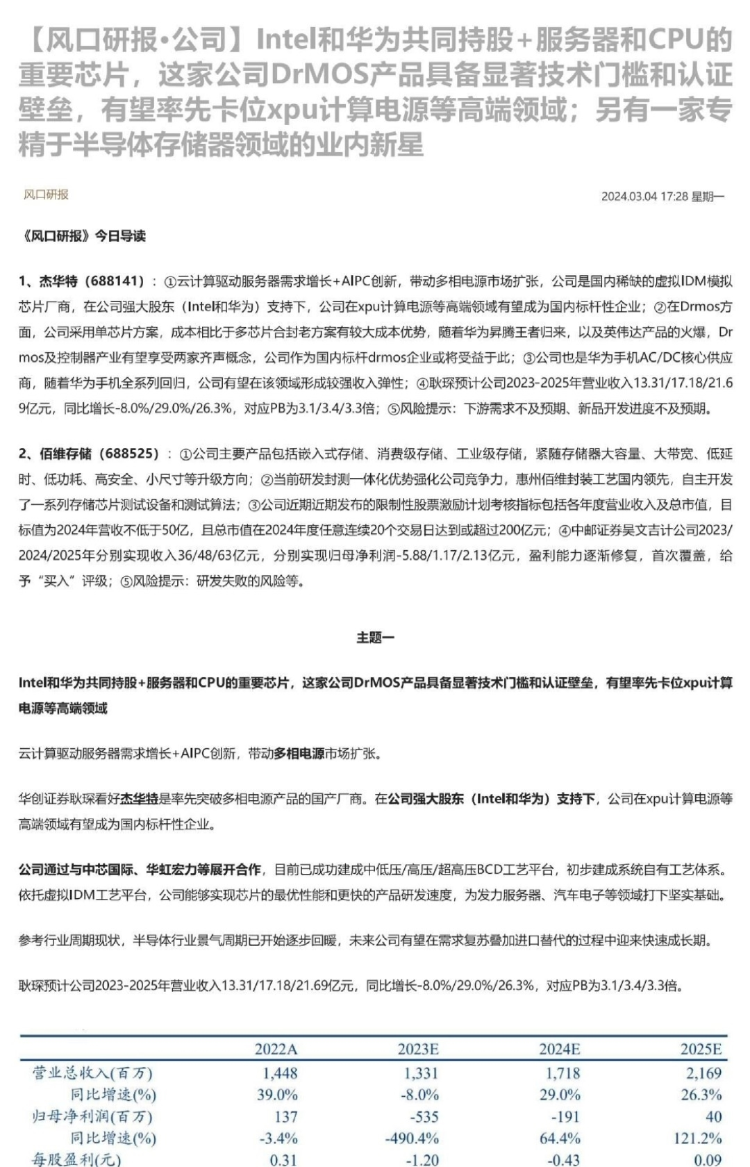
【风口研报公司】Intel和华为共同持股服务器和CPU的重要芯片,这家公司DrMOS产品具备显著技术门槛和认证壁垒,有望率先卡位xpu计算电源等高端领域;另有一家专精于半导体存储器领域的业内新星
商贸零售
未知机构
2024-03-05
【风口研报·公司】卡位“星载+弹载+机载”等多领域嵌入式计算机,这家公司目前承担低轨通讯卫星任务系统,有望伴随着下游定型放量而逐步量产· 另有公司收购资产罕见获得7年业绩承诺,并获集团两次增持股份
商贸零售
未知机构
2023-11-20
【风口研报·公司】英伟达+华为共同选择背书的Al智算中军,这家公司作为AI时代“卖铲者”有资源有客户有产业沉淀,中期规划3-9万P算力资源打开成长空间;另有公司部分客户配套供应HBM封装材料
商贸零售
未知机构
2024-02-27