登录
注册
回到首页
AI
搜索
发现报告
发现数据
发现专题
研选报告
定制报告
VIP
权益
发现大使
发现一下
行业研究
公司研究
宏观策略
财报
招股书
会议纪要
稀土
低空经济
DeepSeek
AIGC
智能驾驶
大模型
当前位置:首页
/
其他报告
/
报告详情
化工品月报:化工品强弱仍有分化 关注聚烯烃做空机会
2016-09-02
张巧云、张斌、李洁、谢雨俊
迈科期货
喵***
你可能感兴趣
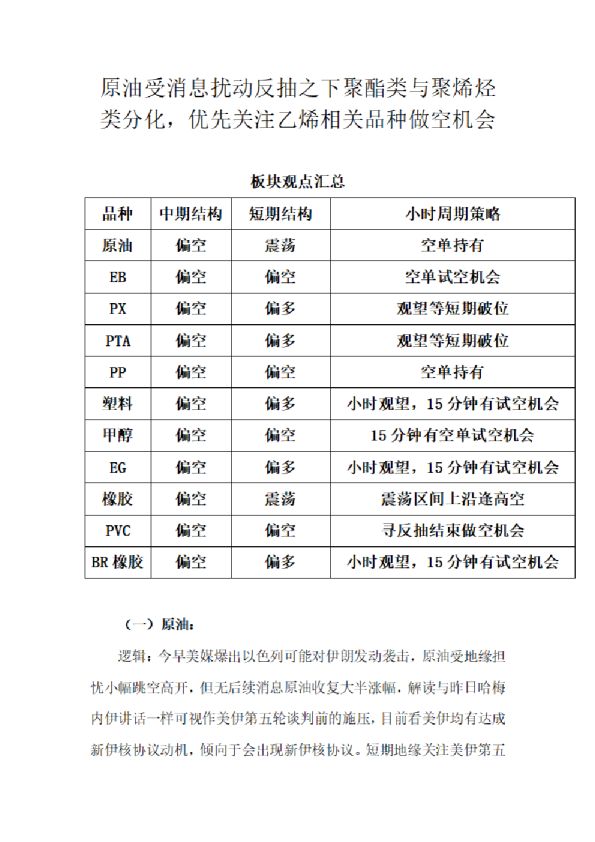
原油受消息扰动反抽之下聚酯类与聚烯烃类分化,优先关注乙烯相关品种做空机会
天富期货
2025-05-21
化工品研究:原油延续大跌,关注L/PP远月做空机会
浙商期货
2016-07-29
化工品研究:甲醇逢低买入,关注L、PP远月做空机会
浙商期货
2016-08-04
化工品研究:短期波动加剧,关注L、PP远月做空机会
浙商期货
2016-08-01
化工品研究:甲醇多单持有,PP关注远月做空机会
浙商期货
2016-08-05