登录
注册
个人信息
我的订单
我的报告豆
我的优惠券
我的笔记
我的阅读
我的收藏
我的下载
我的上传
我的订阅
在线客服
退出登录
回到首页
AI
搜索
发现报告
发现数据
发现专题
专题报告
专题百科
研选报告
定制报告
VIP
权益
发现大使
发现一下
行业研究
公司研究
宏观策略
财报
招股书
会议纪要
seedance2.0
低空经济
DeepSeek
AIGC
大模型
当前位置:首页
/
会议纪要
/
报告详情
【风口研报·公司】全球Al席”卷”至先进封装,公司和AMD开启“合作合资”模式、已占其订单总数的80%以上,分析师测算今年业绩有望高增超600%
2024-03-03
-
风口研报
坚守此念
你可能感兴趣
【风口研报·公司】有望替代PVDF成为“锂电池 隔膜”新材料,分析师测算未来3年动力电池领域用量或超10倍以上增长,“它”是全球仅4家具备规模化生产能-机构观点
商贸零售
未知机构
2022-07-17
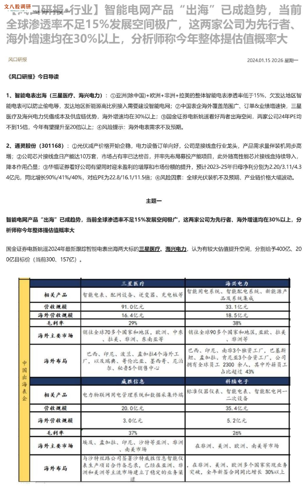
【风口研报·行业】智能电网产品“出海”已成趋势,当前全球渗透率不足15%发展空间极广,这两家公司为先行者、海外增速均在30%以上,分析师称今年整体提估值概率大
商贸零售
未知机构
2024-01-16
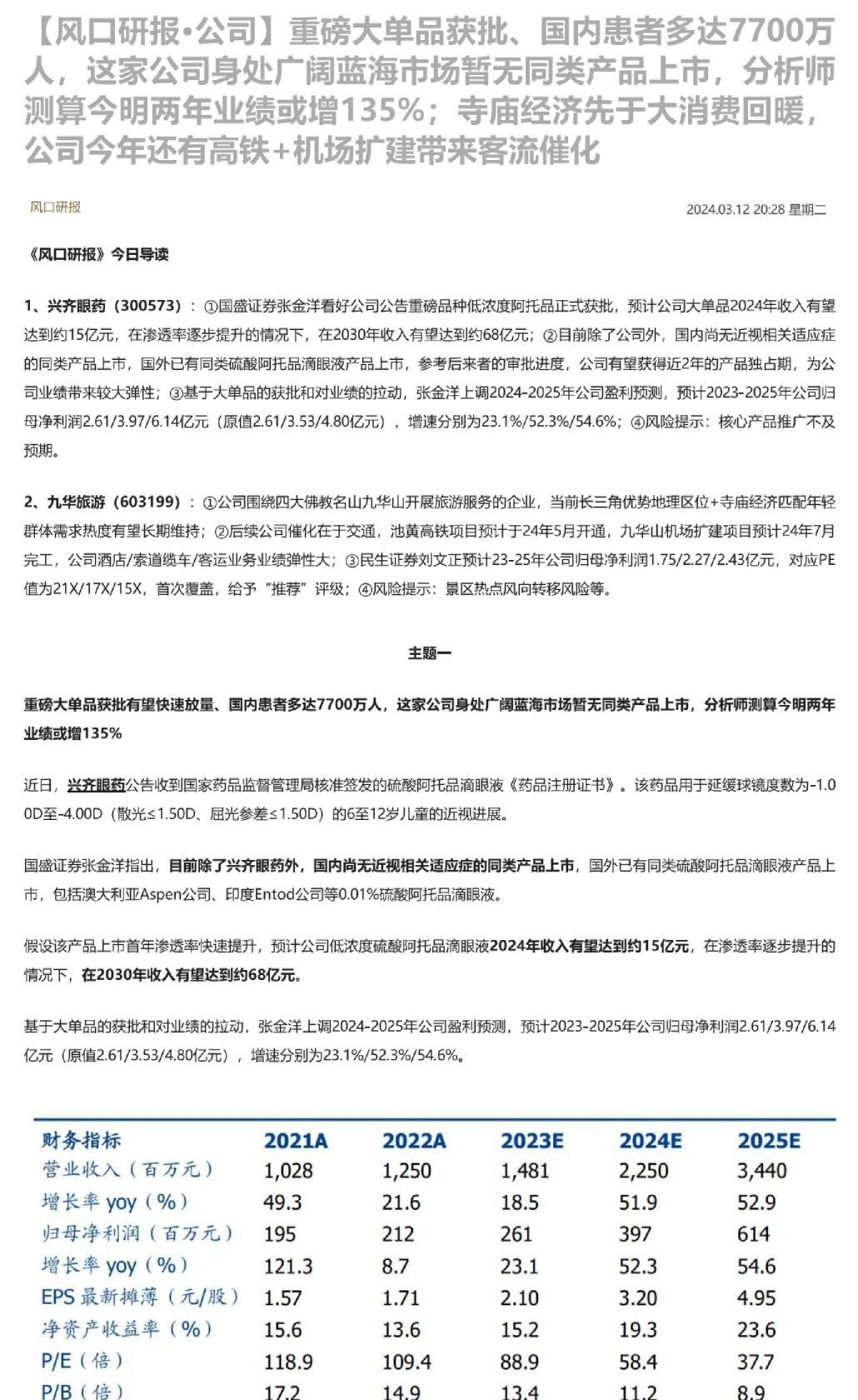
【风口研报公司】重磅大单品获批、国内患者多达7700万人,这家公司身处广阔蓝海市场暂无同类产品上市,分析师测算今明两年业绩或增135%;寺庙经济先于大消费回暖,公司今年还有高铁机场扩建带来客流催化
商贸零售
未知机构
2024-03-12