登录
注册
个人信息
我的订单
我的报告豆
我的优惠券
我的笔记
我的阅读
我的收藏
我的下载
我的上传
我的订阅
在线客服
退出登录
回到首页
AI
搜索
发现报告
发现数据
发现专题
专题报告
专题百科
研选报告
定制报告
VIP
权益
付费社群
发现一下
行业研究
公司研究
宏观策略
财报
招股书
会议纪要
Token
低空经济
十五五
AIGC
大模型
当前位置:首页
/
会议纪要
/
报告详情
【机构调研】制冷剂行业供不应求预期不减,这家头部企业有望受益于核心产品提价-20240221
2024-02-22
未知机构
M.凯
你可能感兴趣
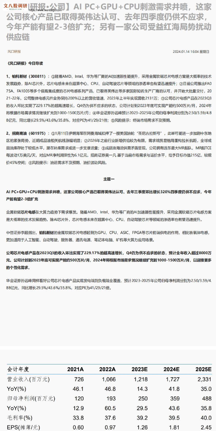
AI PCGPUCPU刺激需求井喷,这家公司核心产品已取得英伟达认可、去年四季度仍供不应求,今年产能有望2-3倍扩充;另有一家公司受益红海局势扰动供应链
null
文八股
2024-01-15
【盘中宝】中国制造出海核心引擎,这一万亿细分市场受益于Shein、TikTok、Temu等平台快速发展或迎显著增长,这家企业与头部跨境电商平台深度合作
null
未知机构
2024-01-22
【盘中宝】预订人次同比增超100%,五一旅游市场热度持续攀升,机构称受益于“假期消费带动+各地发放消费券”这些行业有望显著受益,这家企业拥有5A级景区
null
未知机构
2025-04-25
【盘中宝】新老游戏密集“上新”,机构称供需共振下行业有望进入景气周期加速阶段,游戏或持续受益于年轻用户情绪消费刚需,这家企业新产品即将公测..
null
未知机构
2025-07-09
【风口研报·公司】这家“出海企业”海外重大项目有望于今年年底投产,规模有望再造当前公司体量,且行业供不应求处于紧平衡状态;另有一-化工品价格近..
null
未知机构
2025-05-07
【风口研报·公司】AI爆发带来先进封装产能供不应求 这家公司龙年首台先进封装设备已供货关键头部客户,分析师看好成为先进封装平台型企业,受益本轮国产化大趋势
null
未知机构
2024-03-23
智元透露今年销售收入有望超10亿元,机构看好随着头部企业陆续获得较大批量订单,人形机器人产业化进度正持续加速,这家公司产品可应用于机器人领域中所需的各类转动单元中
null
未知机构
2025-12-22
【机构龙虎榜解读】数据要素+算力租赁,拥有超万个机柜可为国资云提供底座支撑,这家企业子公司AI能力获微软认证,有望深度受益于ChatGPT浪潮下细分领域增长,获机构净买入
null
未知机构
2023-08-18
【研选】文生视频大模型Sora迭代,分析师认为光网络核心受益,看好光通信产业链;国内高端校准检测头部企业,积极切入传感器领域,有望逐步构建起压力传感器、数字压力检测产品及压力变送器的产业结构链
null
未知机构
2024-02-19
【大佬持仓跟踪】行业复苏拐点显现,该环节有望受益华为回归及消费电子景气回升,这家半导体公司设备已导入国内头部厂商,产品可广泛应用于芯片设计验证、晶圆制造检测 等领域
null
未知机构
2023-11-02