登录
注册
个人信息
我的订单
我的报告豆
我的优惠券
我的笔记
我的阅读
我的收藏
我的下载
我的上传
我的订阅
在线客服
退出登录
回到首页
AI
搜索
发现报告
发现数据
发现专题
专题报告
专题百科
研选报告
定制报告
VIP
权益
发现大使
发现一下
行业研究
公司研究
宏观策略
财报
招股书
会议纪要
seedance2.0
低空经济
DeepSeek
AIGC
大模型
当前位置:首页
/
会议纪要
/
报告详情
【点金互动易】机器人华为汽车,首台人形机器人预计本月底前后交付,承接问界总装线、底盘合装线、车门线多个项目,这家公司客户还有特斯拉、比亚迪、蔚来等车企
2023-12-22
-
未知机构
朝新G
你可能感兴趣
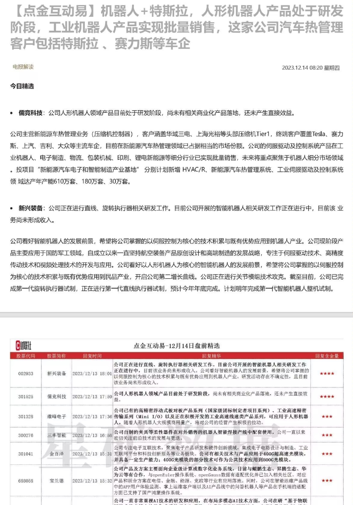
【点金互动易】机器人+特斯拉,人形机器人产品处于研发阶段,工业机器人 产品实现批量销售,这家公司汽车热管理客户包括特斯拉、塞力斯等车企
商贸零售
未知机构
2023-12-14
【点金互动易】空间计算机器人,3D传感器国内服务机器人市占率超70%,有望承接英伟达百万机器人开发者刚需,这家公司客户包括优必选、斯坦德等百家机器人企业
商贸零售
未知机构
2023-12-26
【点金互动易】鸿蒙+金融科技,鸿蒙平台NEXT版本开始向金融客户商业化交付,与华为在钱包、数字身份、HMS、鸿蒙生态等存在合作,这家公司可提供国产数据库和数据库服务器一体机等产品
商贸零售
未知机构
2024-01-08
【点金互动易】飞行汽车机器人卫星,产品可以应用于飞行汽车领域,机器人产品已通过客户测试,这家公司商业航天火箭零部件订单实现小批量交付
商贸零售
未知机构
2024-03-31
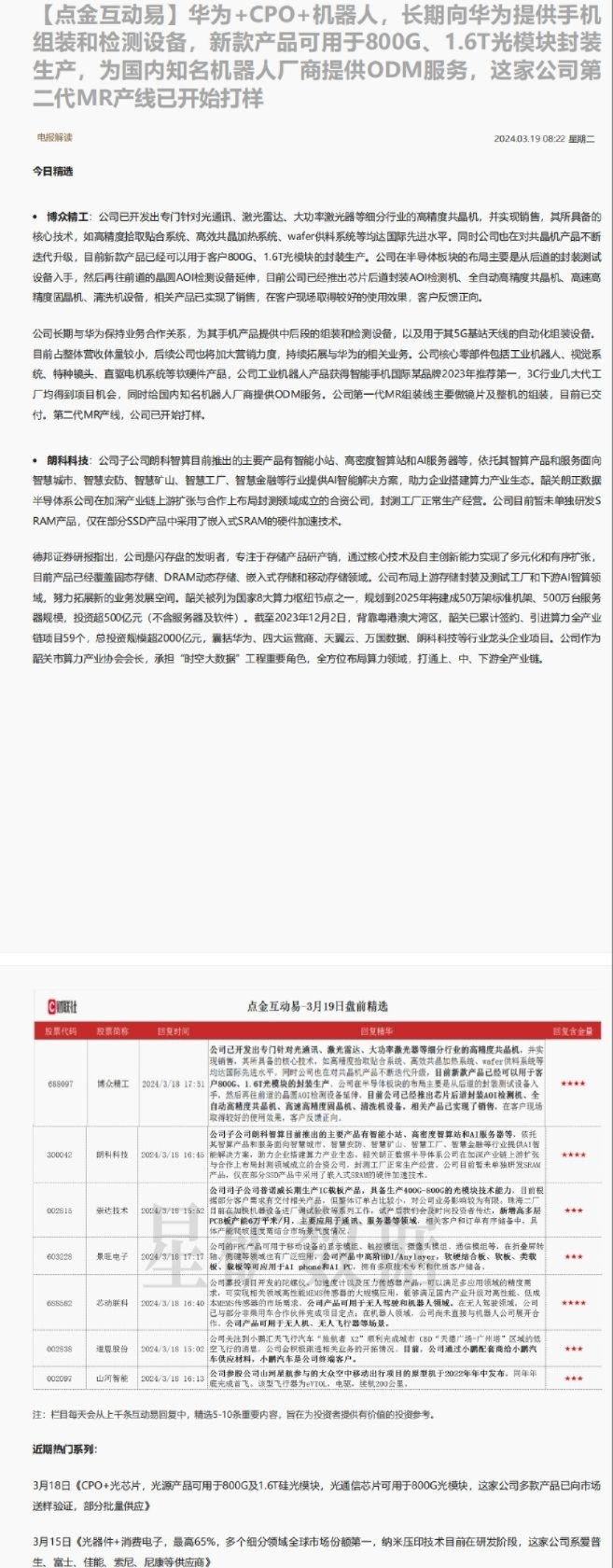
【点金互动易】华为CPO机器人,长期向华为提供手机组装和检测设备,新款产品可用于800G、1·6T光模块封装生产,为国内知名机器人厂商提供ODM服务,这家公司第二代MR产线已开始打样
商贸零售
未知机构
2024-03-19